HOME   LIST
‹–   –›

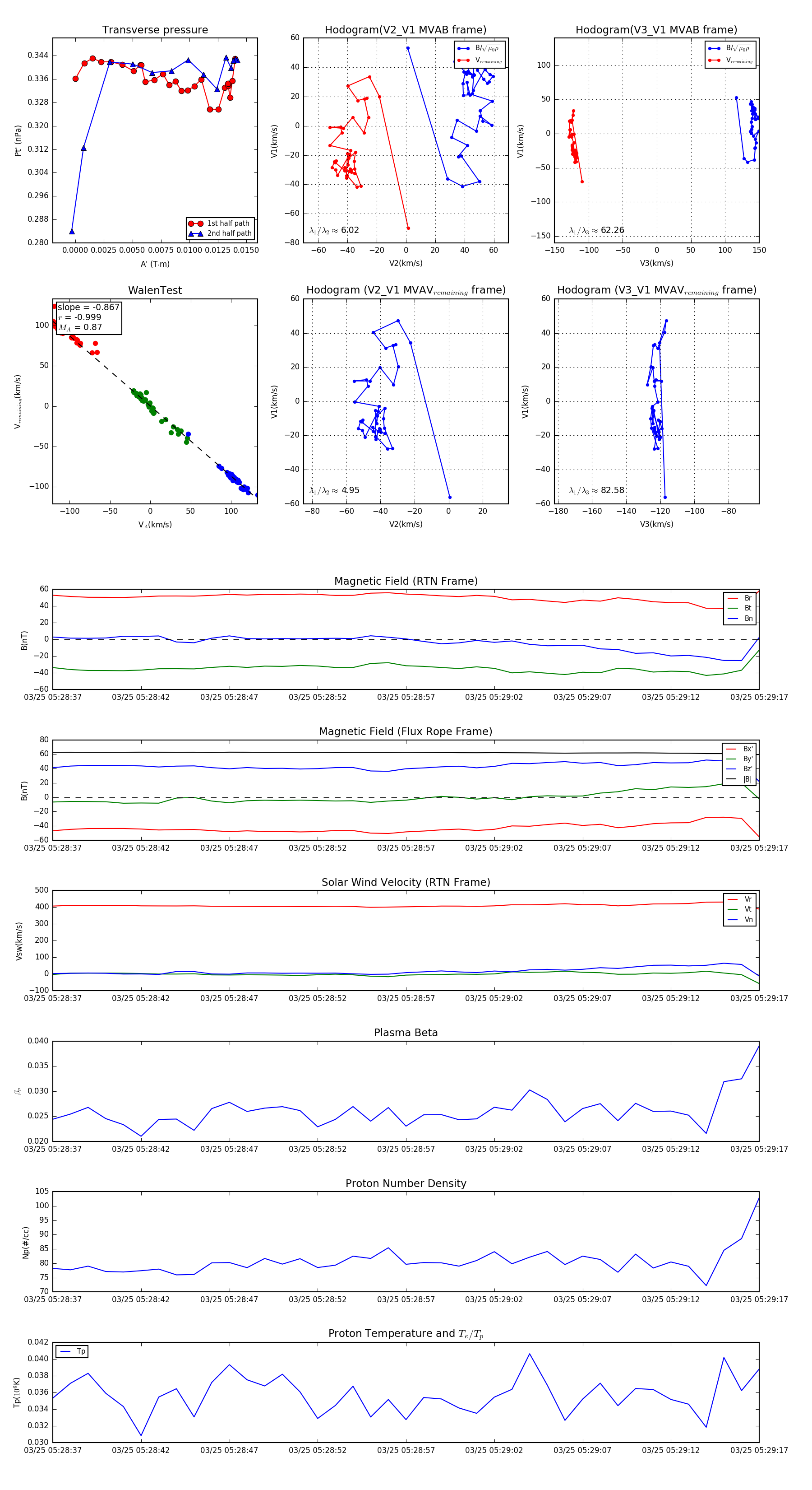
Flux Rope in 2024

Flux Rope Event 2024-03-25 05:28:37 ~ 2024-03-25 05:29:17 (41 seconds)


plot