HOME   LIST
‹–   –›

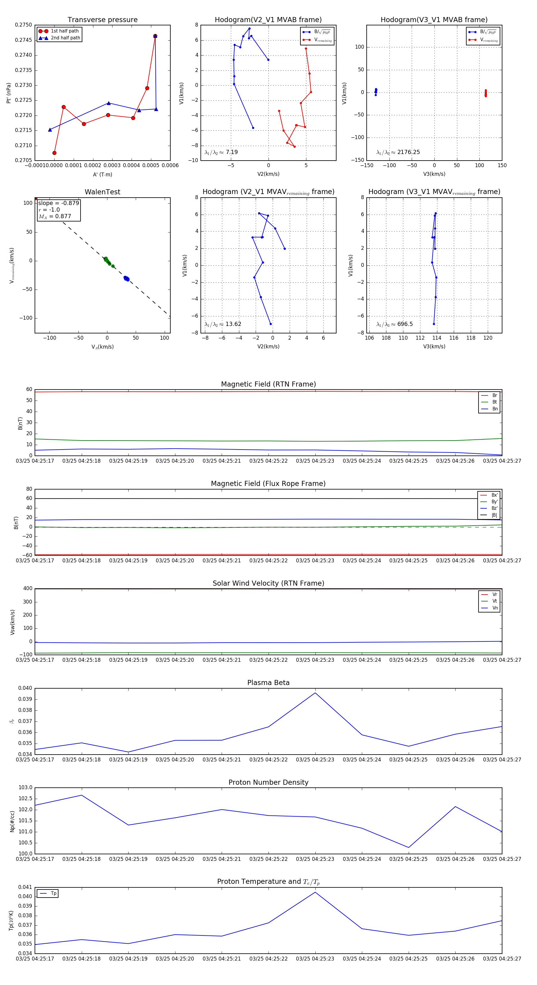
Flux Rope in 2024

Flux Rope Event 2024-03-25 04:25:17 ~ 2024-03-25 04:25:27 (11 seconds)


plot