HOME   LIST
‹–   –›

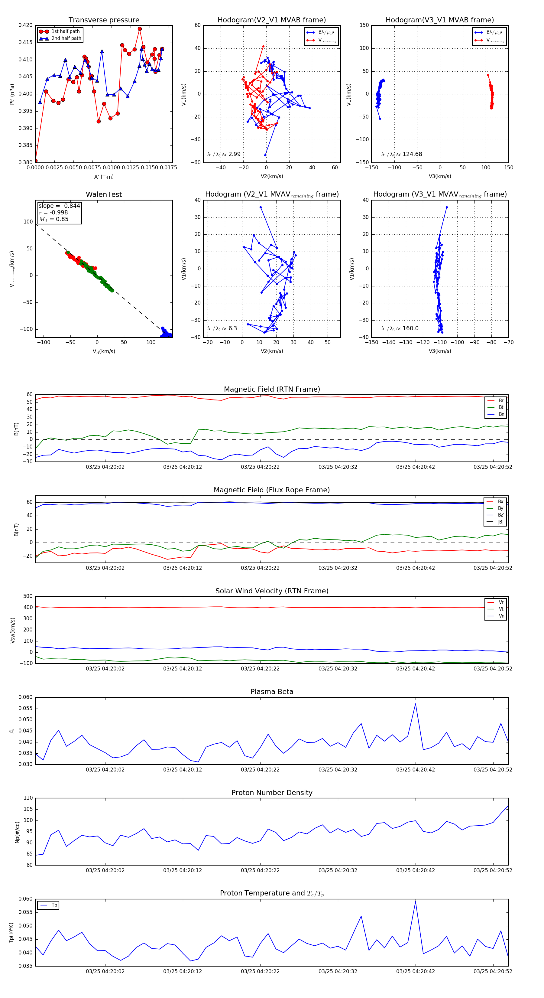
Flux Rope in 2024

Flux Rope Event 2024-03-25 04:19:53 ~ 2024-03-25 04:20:54 (62 seconds)


plot