HOME   LIST
‹–   –›

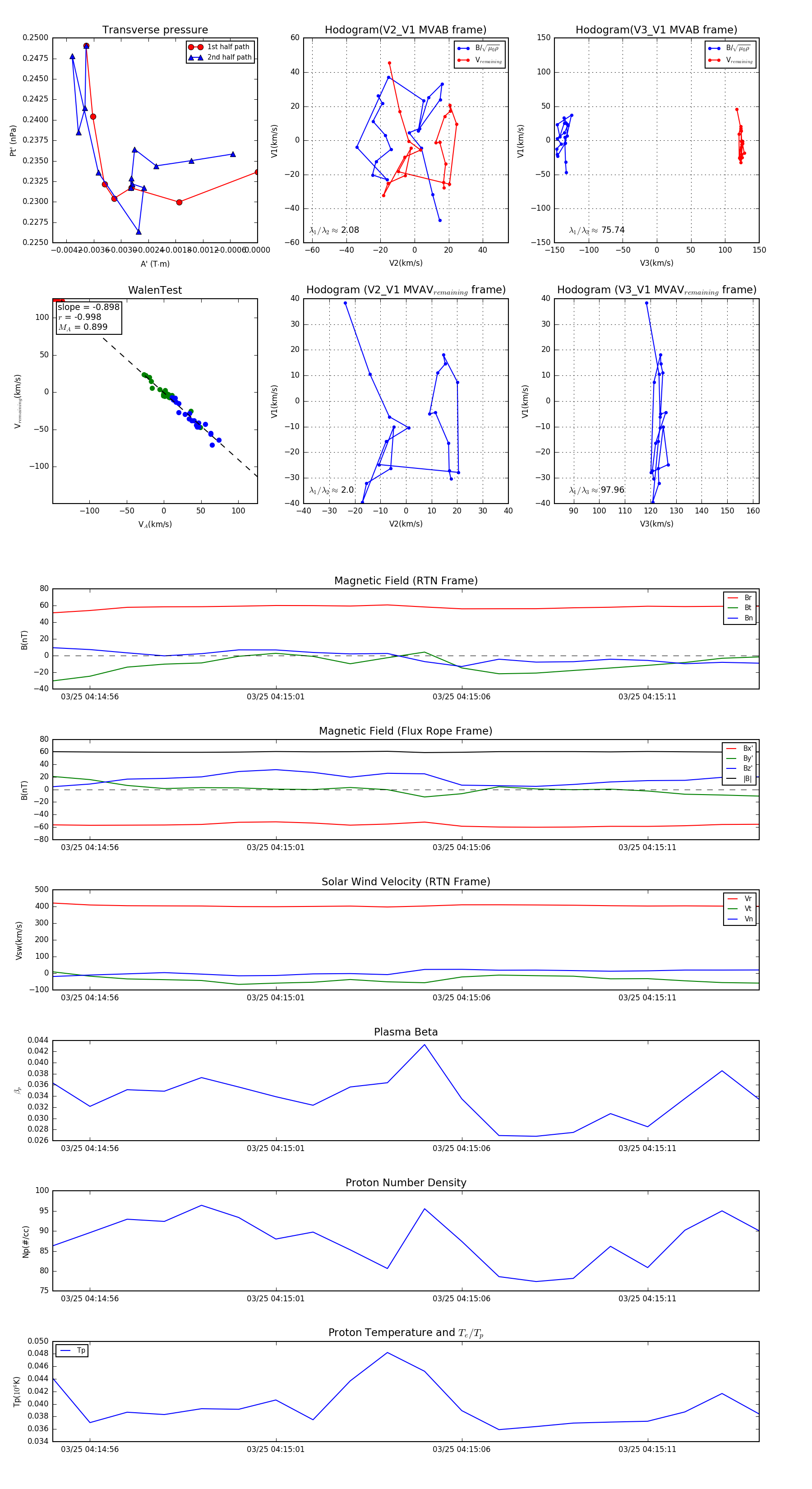
Flux Rope in 2024

Flux Rope Event 2024-03-25 04:14:55 ~ 2024-03-25 04:15:14 (20 seconds)


plot