HOME   LIST
‹–   –›

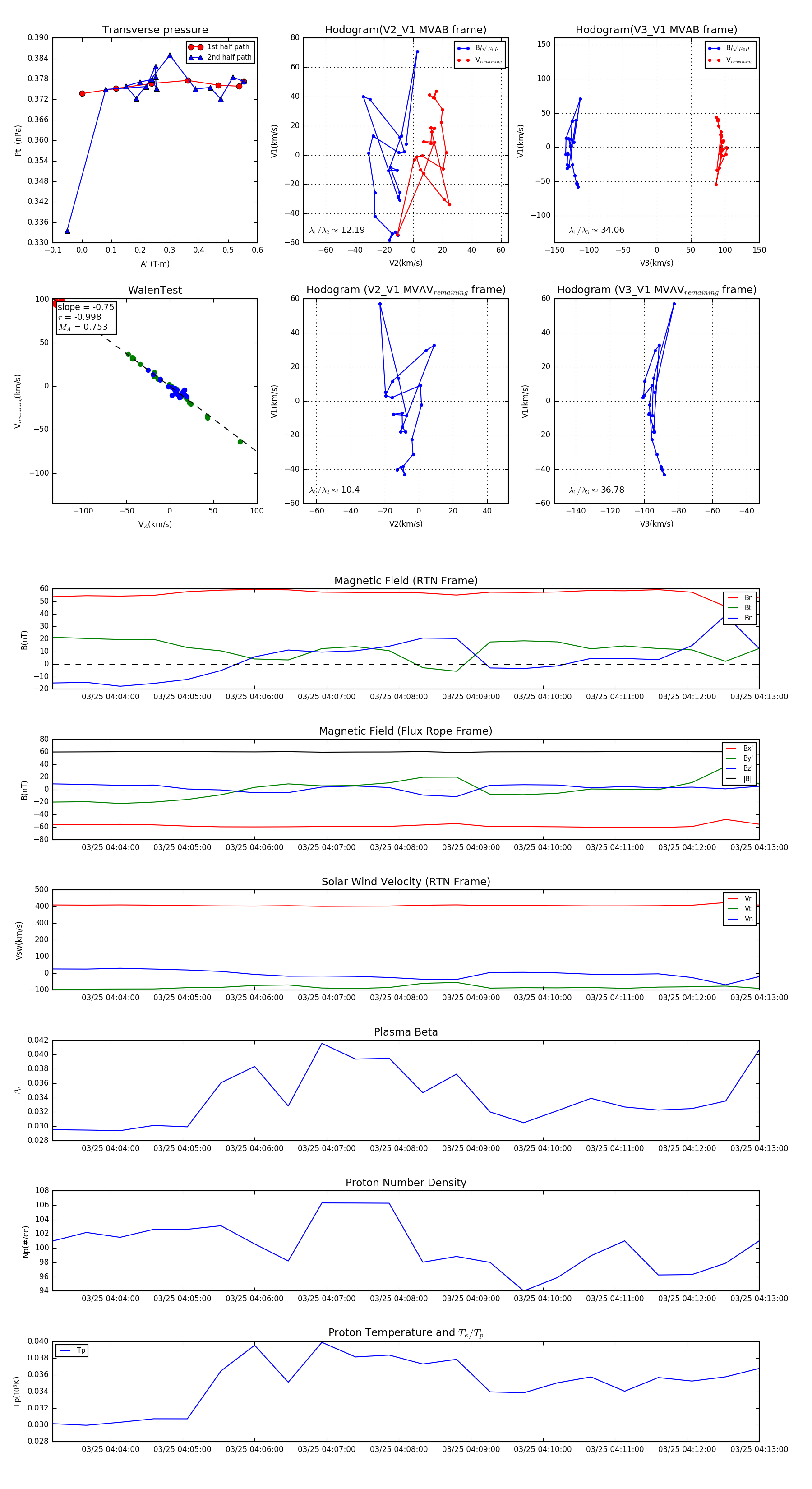
Flux Rope in 2024

Flux Rope Event 2024-03-25 04:03:12 ~ 2024-03-25 04:13:00 (589 seconds)


plot