HOME   LIST
‹–   –›

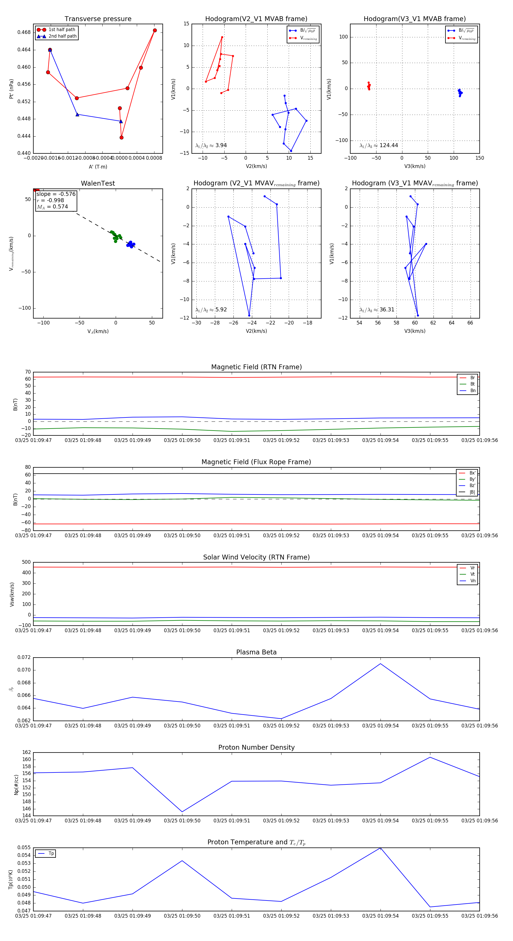
Flux Rope in 2024

Flux Rope Event 2024-03-25 01:09:47 ~ 2024-03-25 01:09:56 (10 seconds)


plot