HOME   LIST
‹–   –›

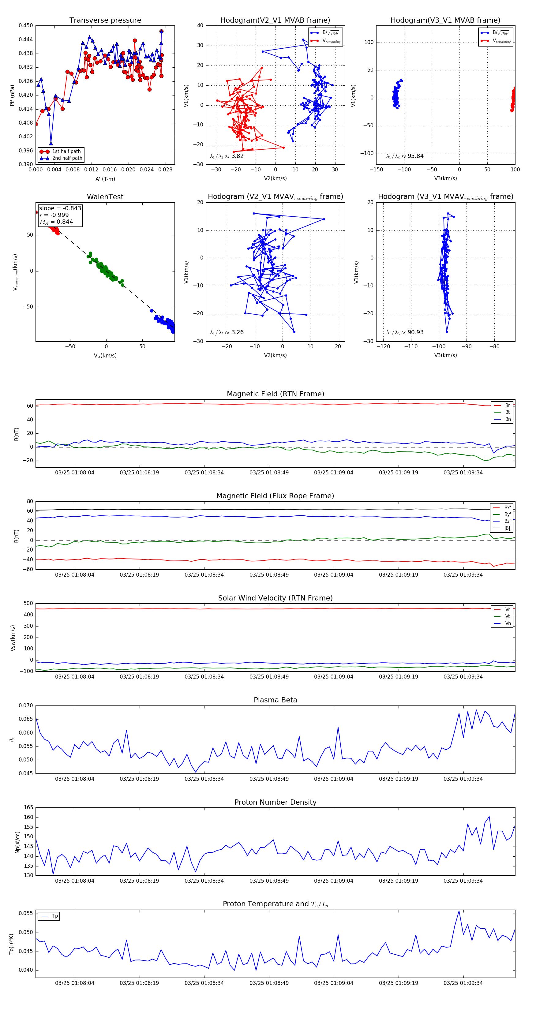
Flux Rope in 2024

Flux Rope Event 2024-03-25 01:07:55 ~ 2024-03-25 01:09:46 (112 seconds)


plot