HOME   LIST
‹–   –›

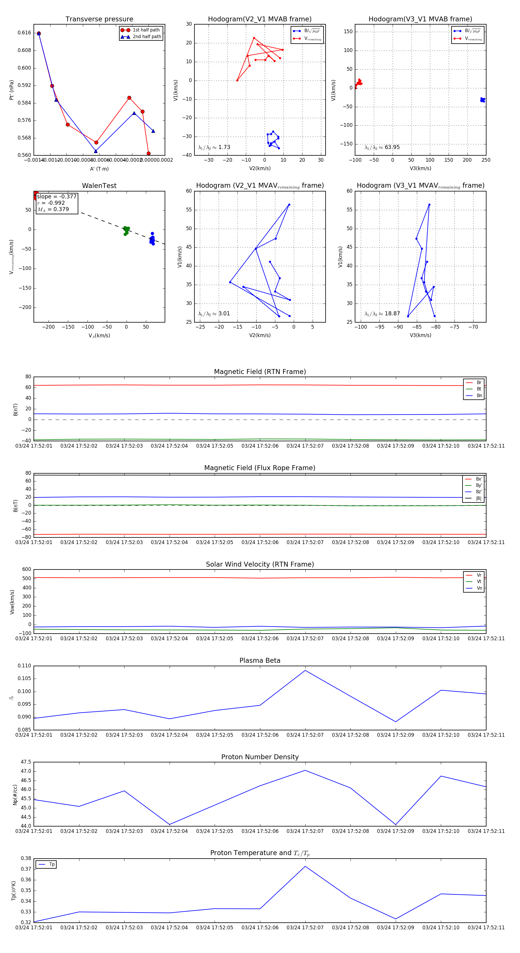
Flux Rope in 2024

Flux Rope Event 2024-03-24 17:52:01 ~ 2024-03-24 17:52:11 (11 seconds)


plot