HOME   LIST
‹–   –›

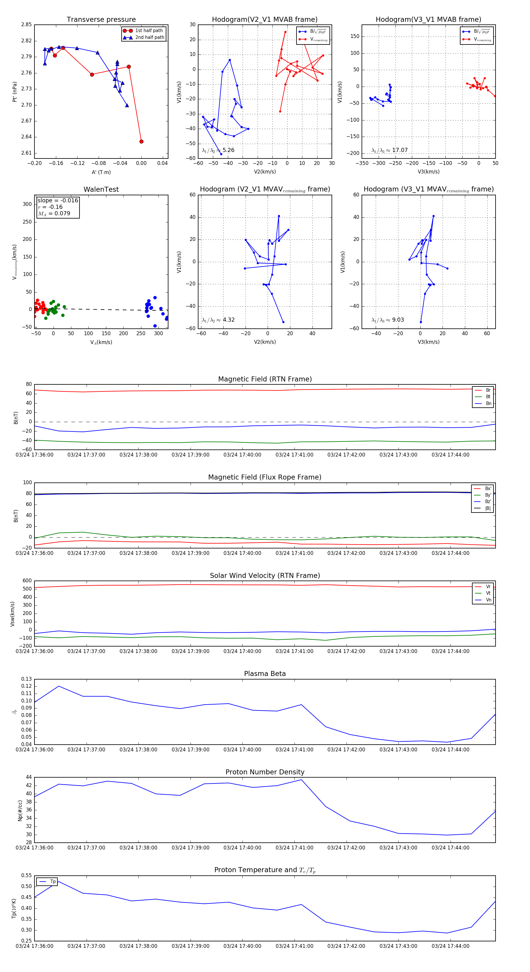
Flux Rope in 2024

Flux Rope Event 2024-03-24 17:36:00 ~ 2024-03-24 17:44:52 (533 seconds)


plot