HOME   LIST
‹–   –›

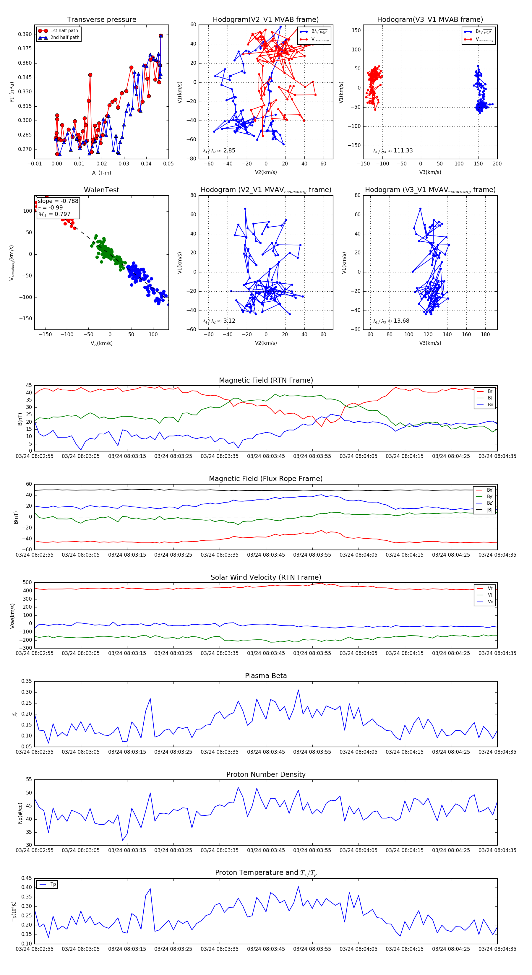
Flux Rope in 2024

Flux Rope Event 2024-03-24 08:02:55 ~ 2024-03-24 08:04:35 (101 seconds)


plot