HOME   LIST
‹–   –›

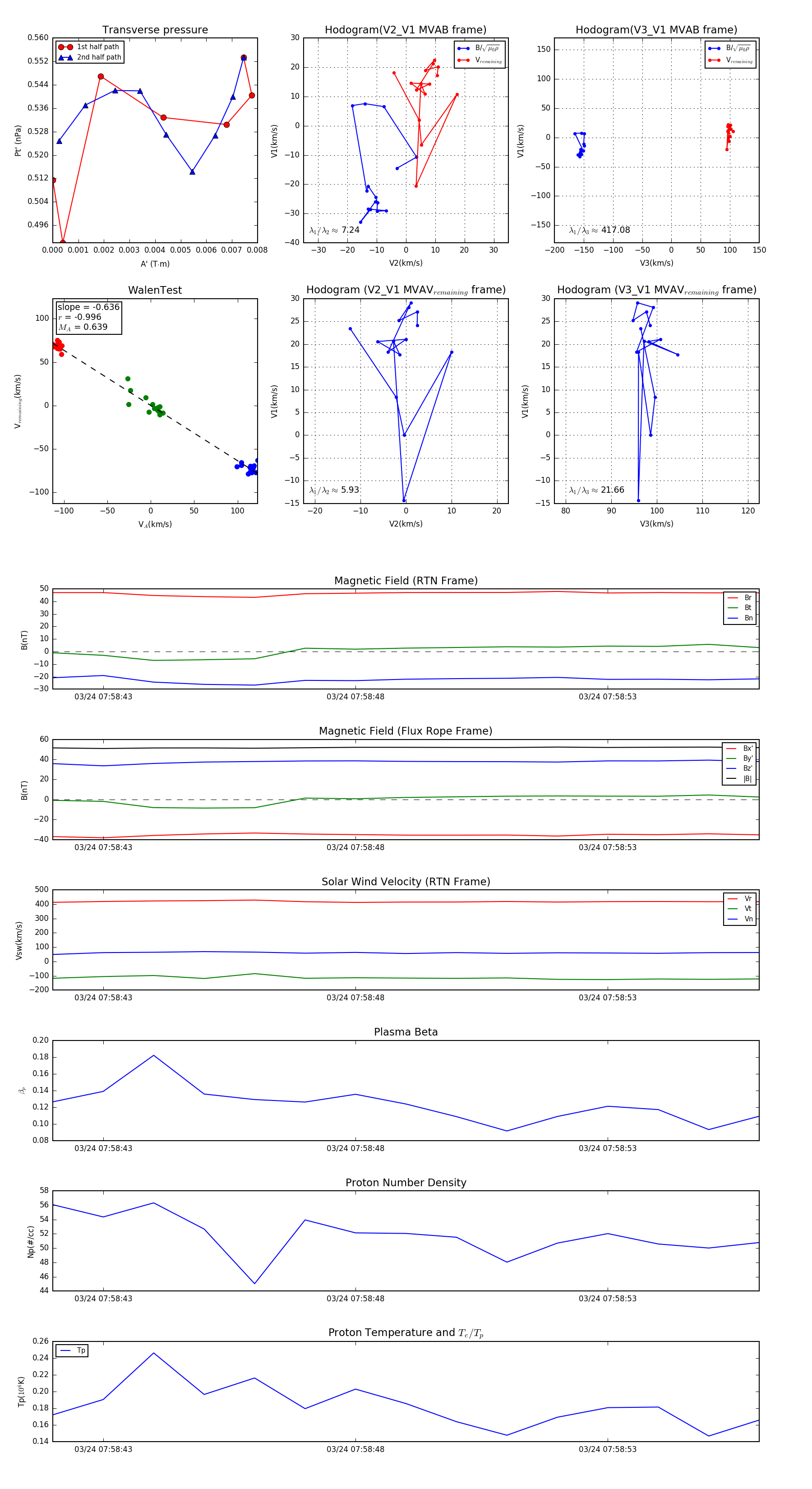
Flux Rope in 2024

Flux Rope Event 2024-03-24 07:58:42 ~ 2024-03-24 07:58:56 (15 seconds)


plot