HOME   LIST
‹–   –›

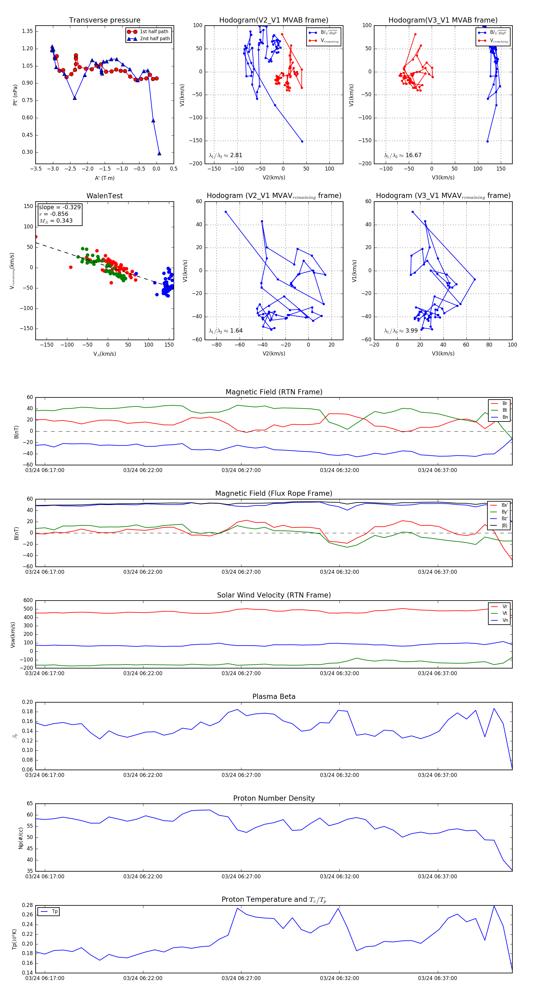
Flux Rope in 2024

Flux Rope Event 2024-03-24 06:16:32 ~ 2024-03-24 06:40:48 (1457 seconds)


plot