HOME   LIST
‹–   –›

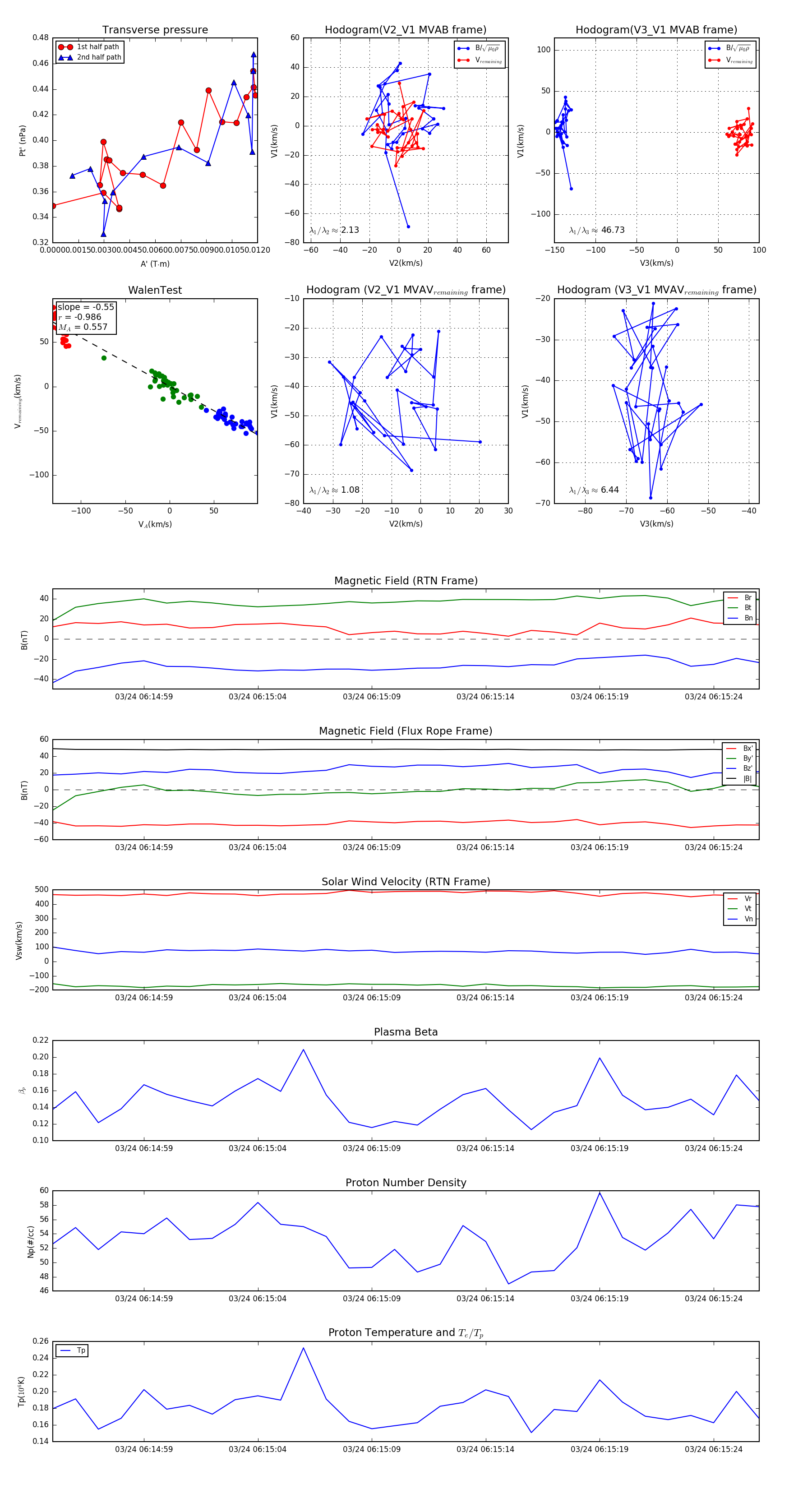
Flux Rope in 2024

Flux Rope Event 2024-03-24 06:14:55 ~ 2024-03-24 06:15:26 (32 seconds)


plot