HOME   LIST
‹–   –›

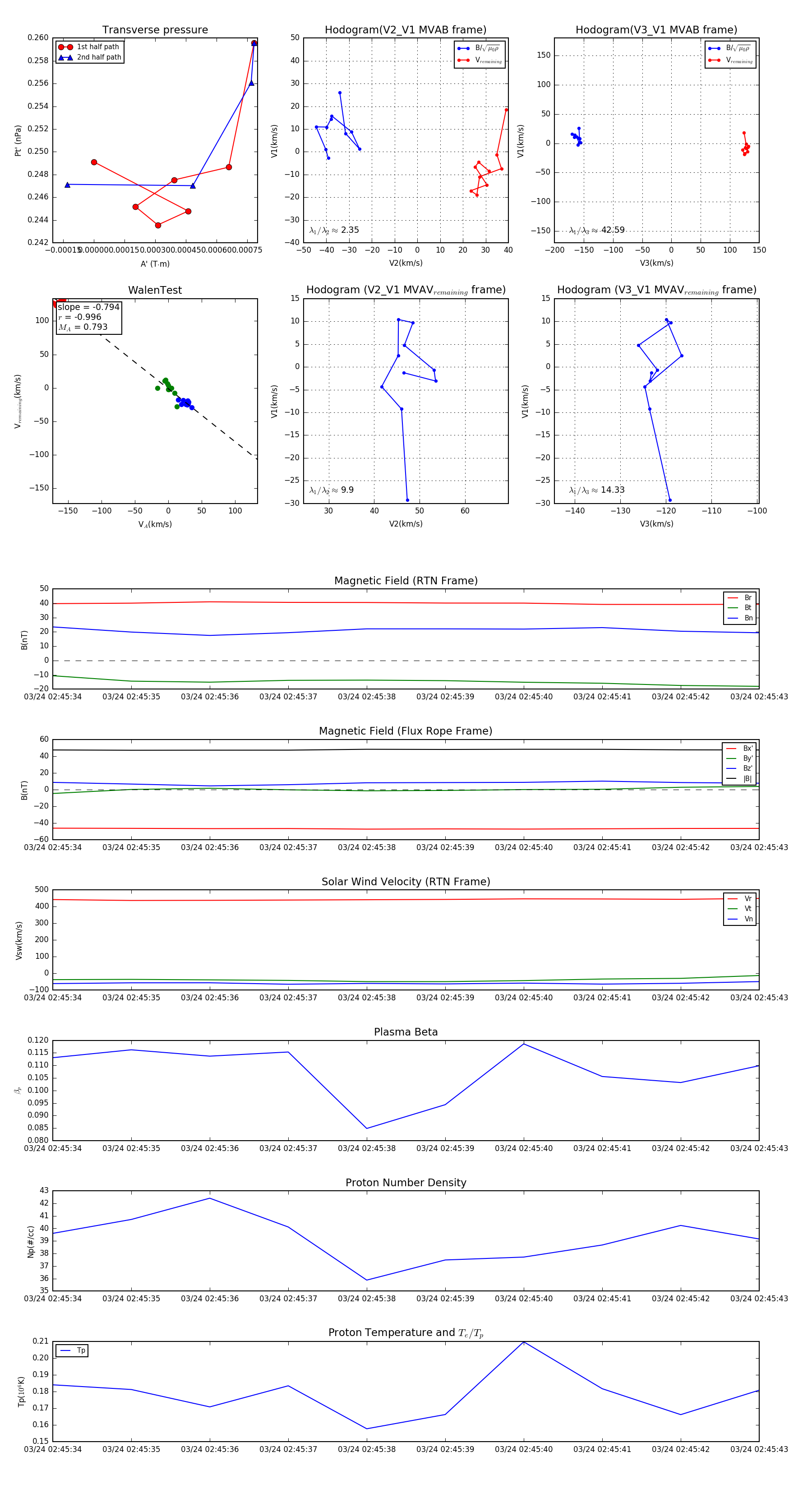
Flux Rope in 2024

Flux Rope Event 2024-03-24 02:45:34 ~ 2024-03-24 02:45:43 (10 seconds)


plot