HOME   LIST
‹–   –›

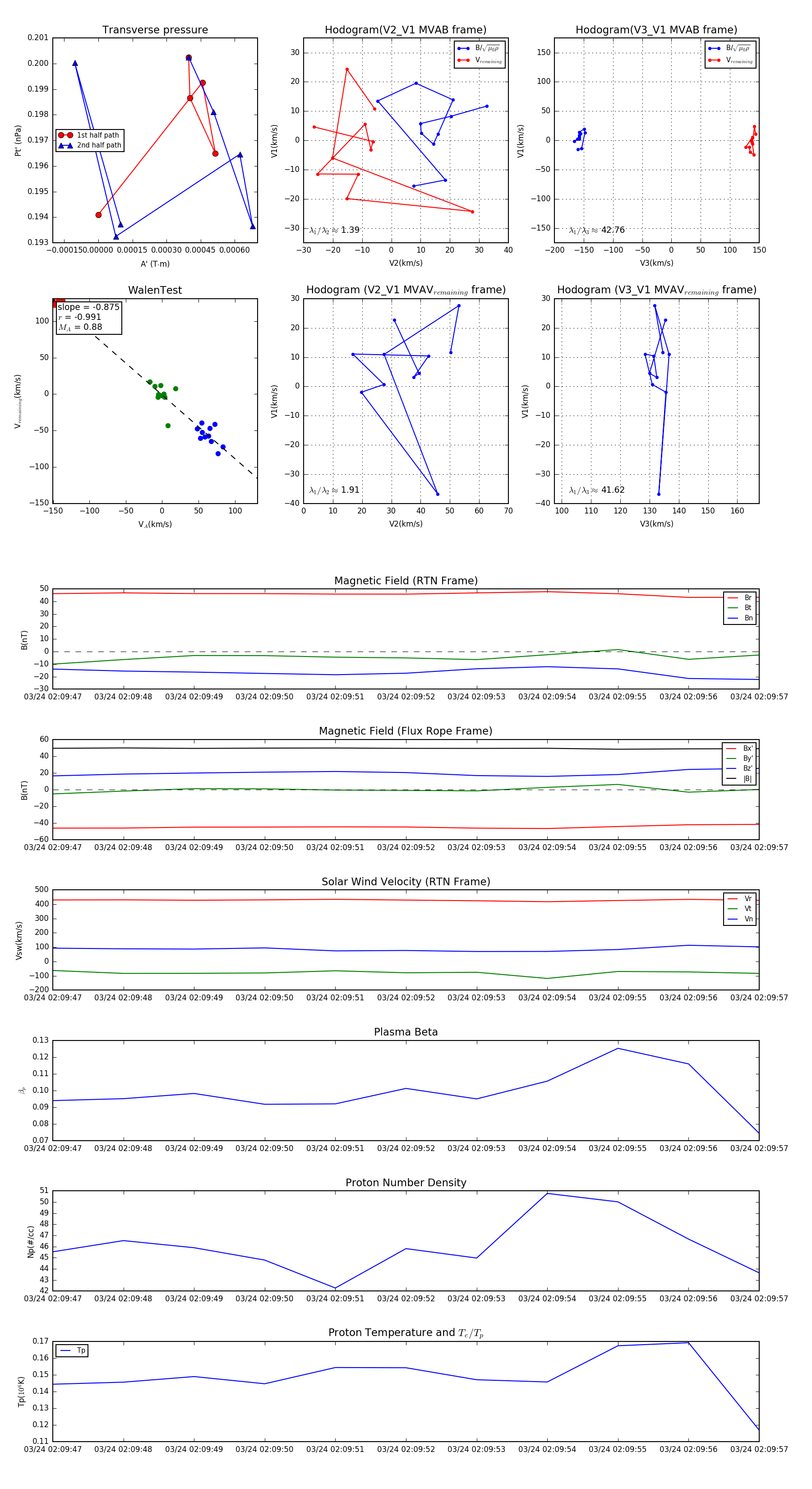
Flux Rope in 2024

Flux Rope Event 2024-03-24 02:09:47 ~ 2024-03-24 02:09:57 (11 seconds)


plot