HOME   LIST
‹–   –›

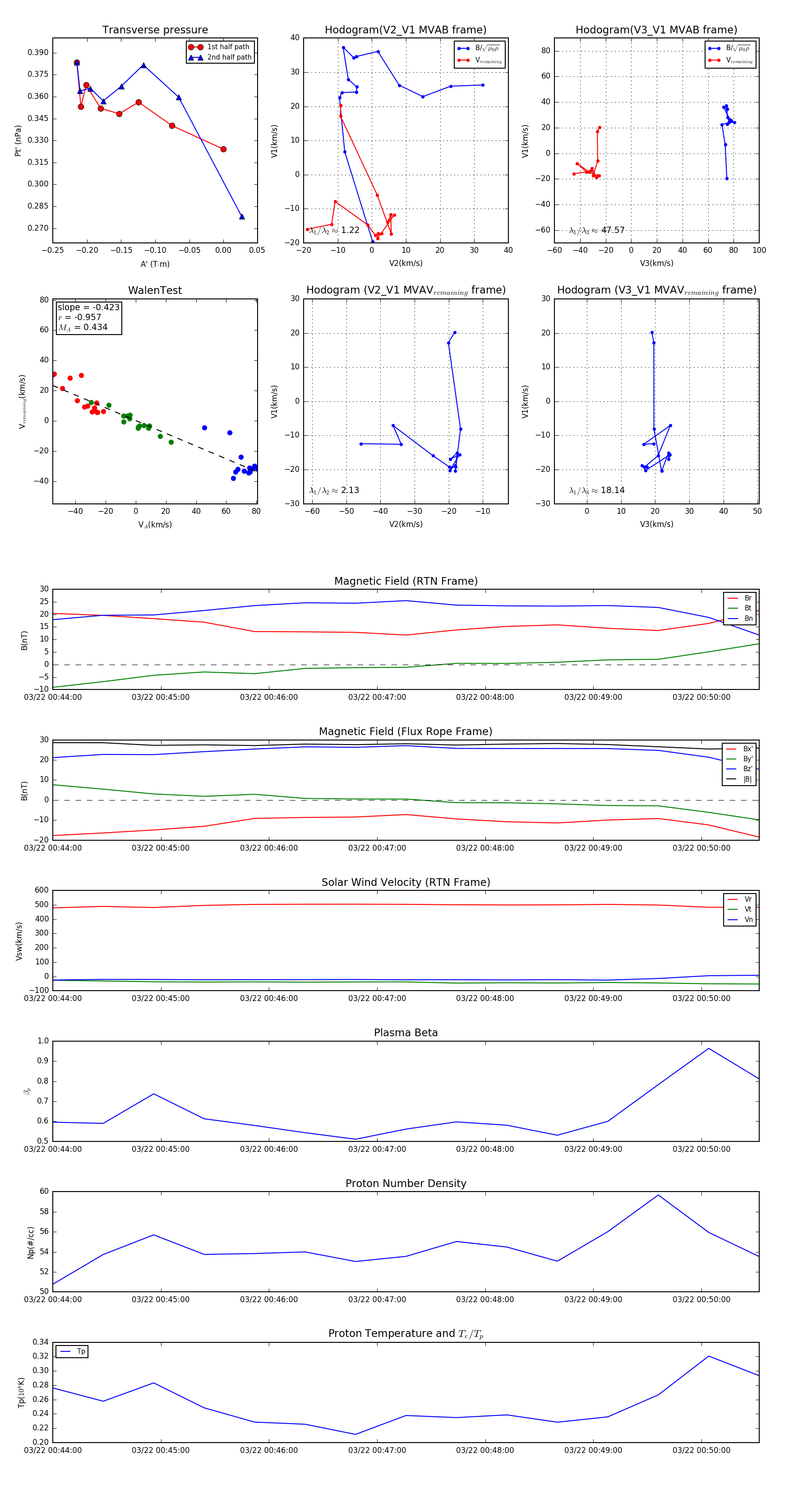
Flux Rope in 2024

Flux Rope Event 2024-03-22 00:44:00 ~ 2024-03-22 00:50:32 (393 seconds)


plot