HOME   LIST
‹–   –›

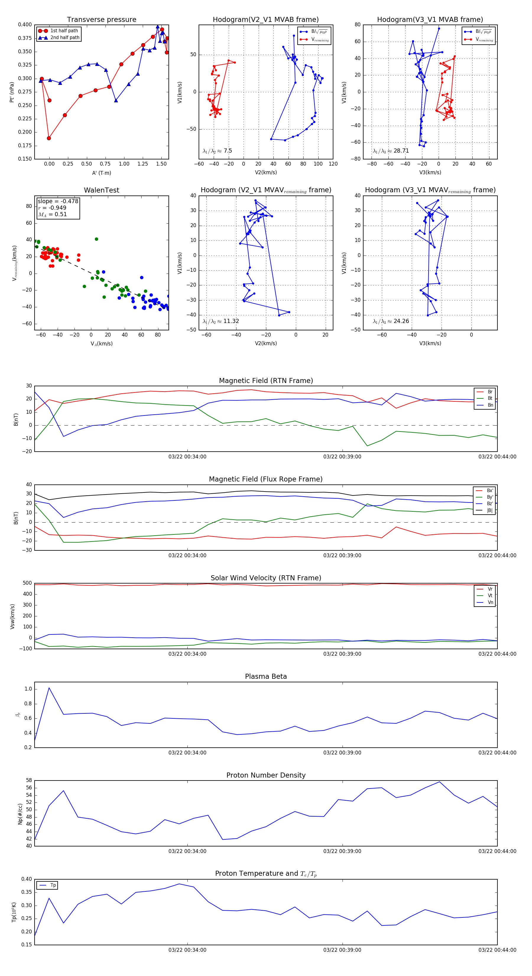
Flux Rope in 2024

Flux Rope Event 2024-03-22 00:29:04 ~ 2024-03-22 00:44:00 (897 seconds)


plot