HOME   LIST
‹–   –›

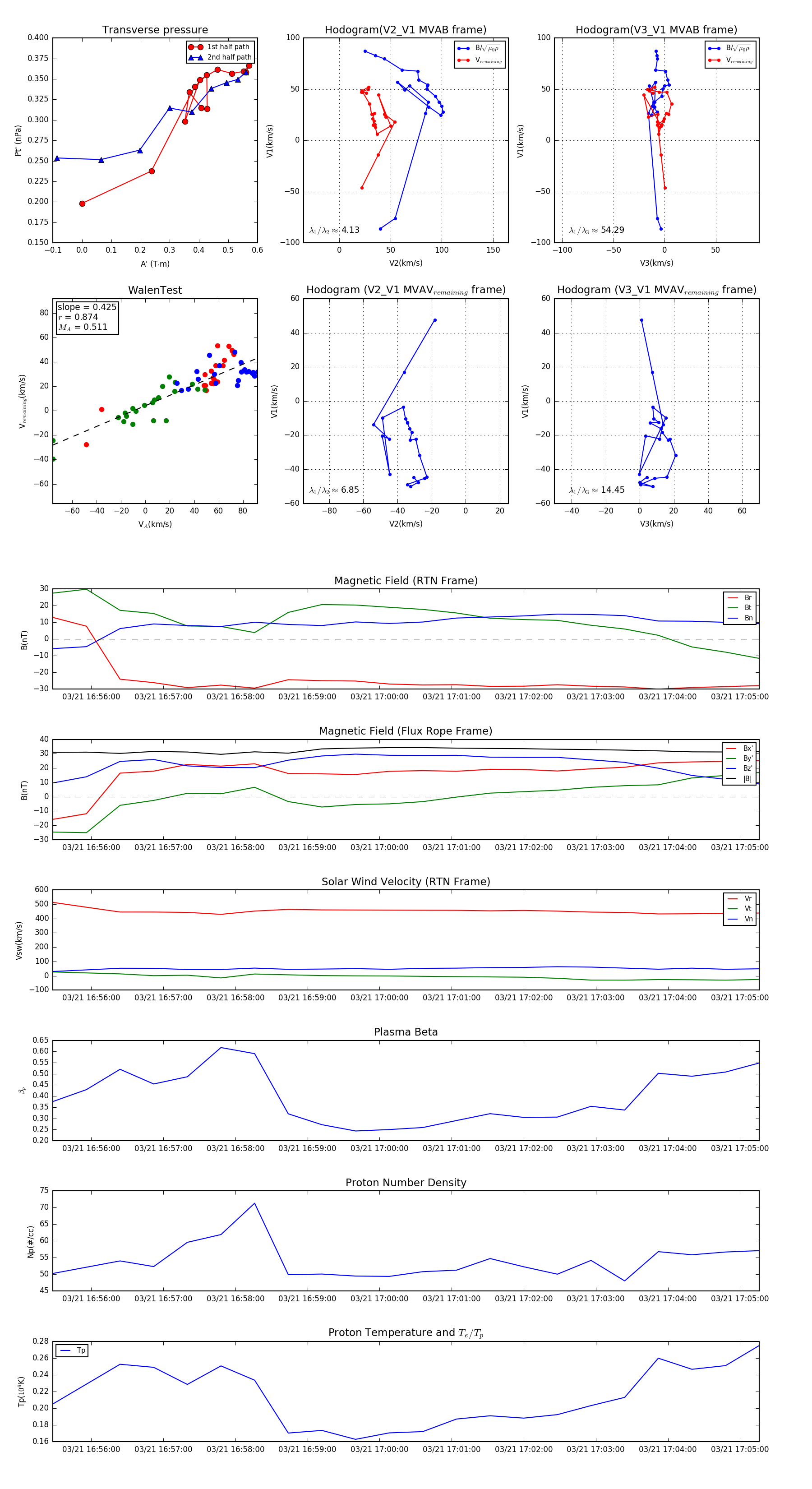
Flux Rope in 2024

Flux Rope Event 2024-03-21 16:55:28 ~ 2024-03-21 17:05:16 (589 seconds)


plot