HOME   LIST
‹–   –›

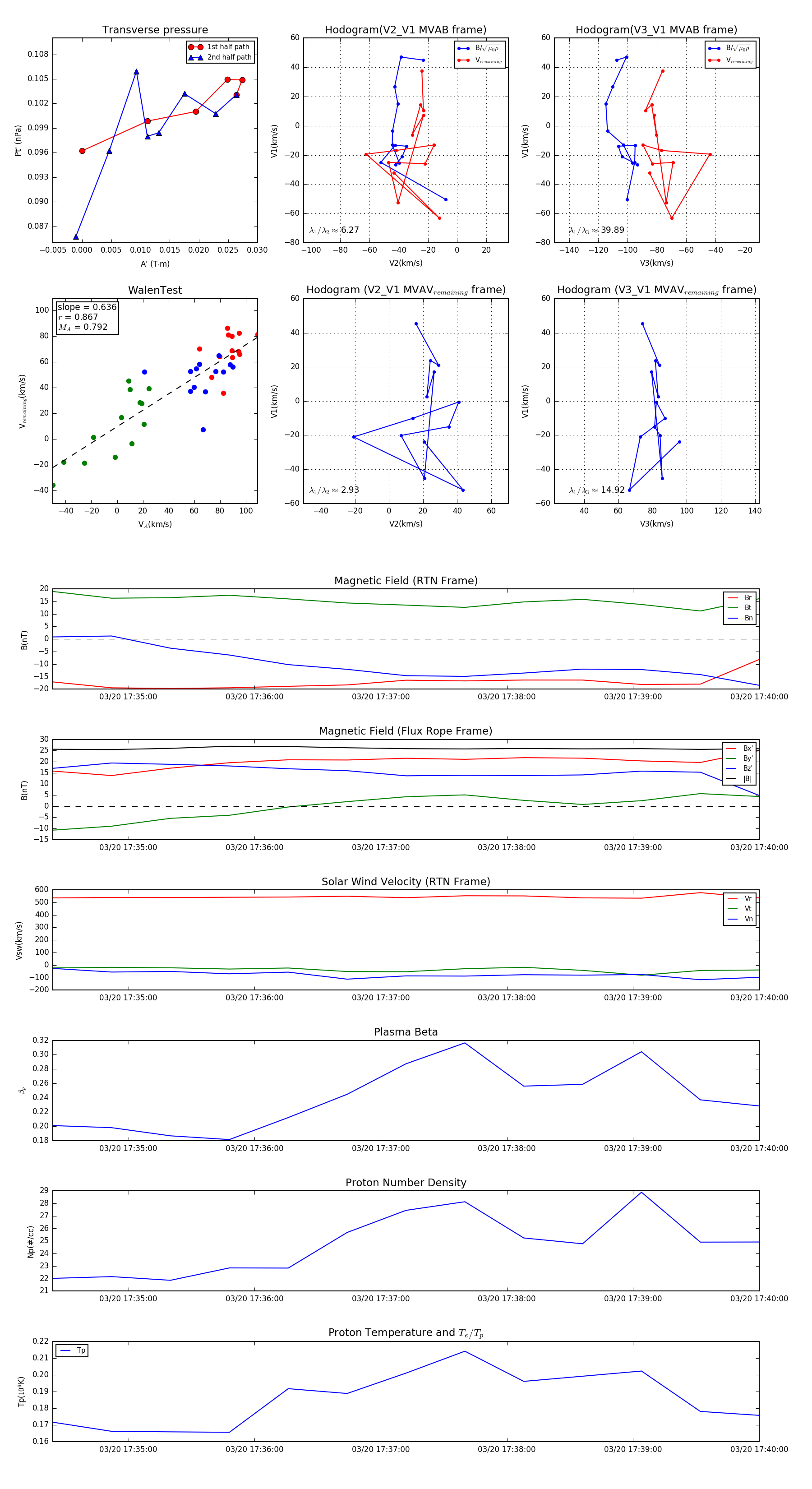
Flux Rope in 2024

Flux Rope Event 2024-03-20 17:34:24 ~ 2024-03-20 17:40:00 (337 seconds)


plot