HOME   LIST
‹–   –›

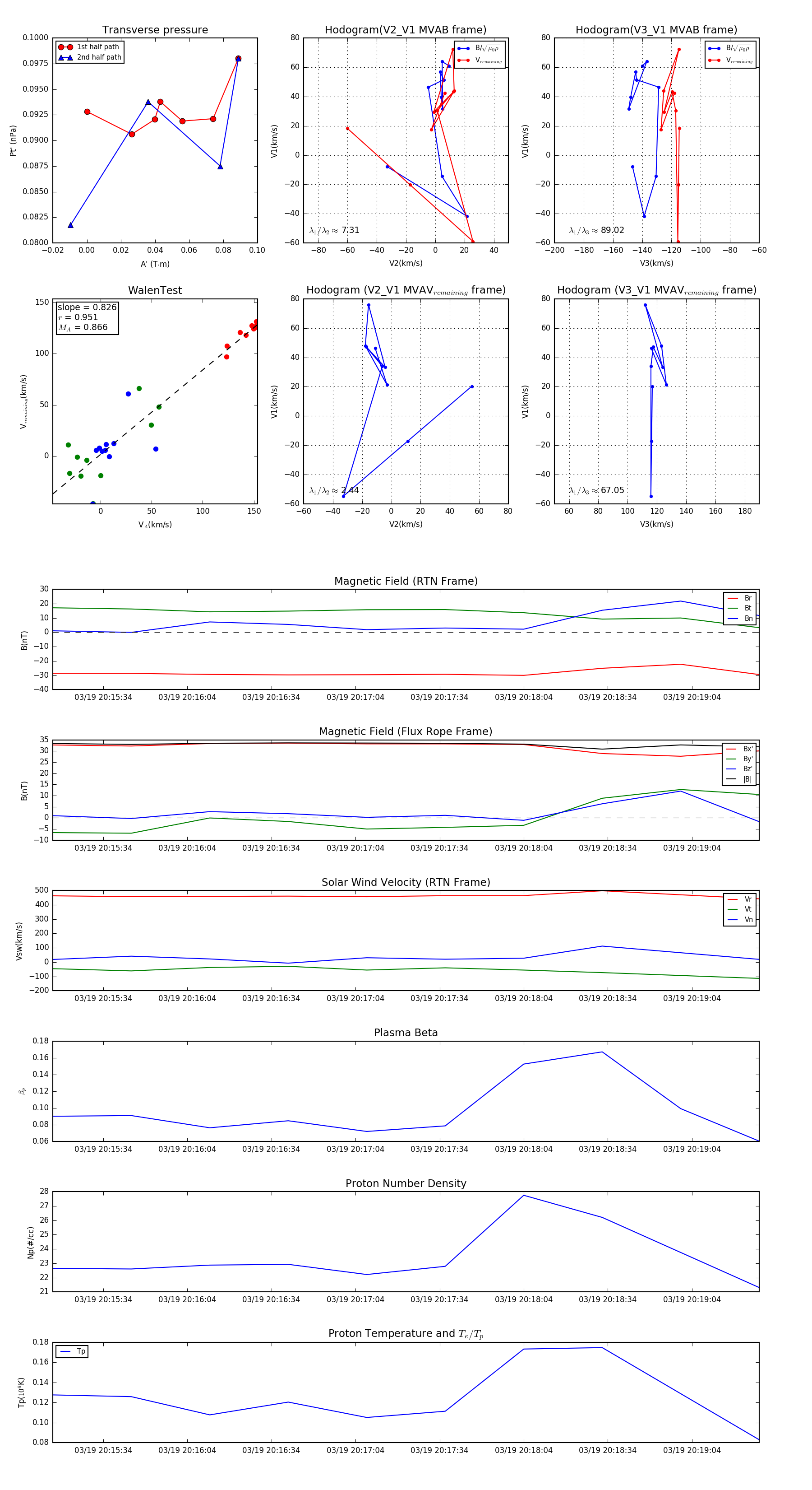
Flux Rope in 2024

Flux Rope Event 2024-03-19 20:15:16 ~ 2024-03-19 20:19:28 (253 seconds)


plot