HOME   LIST
‹–   –›

Flux Rope in 2024

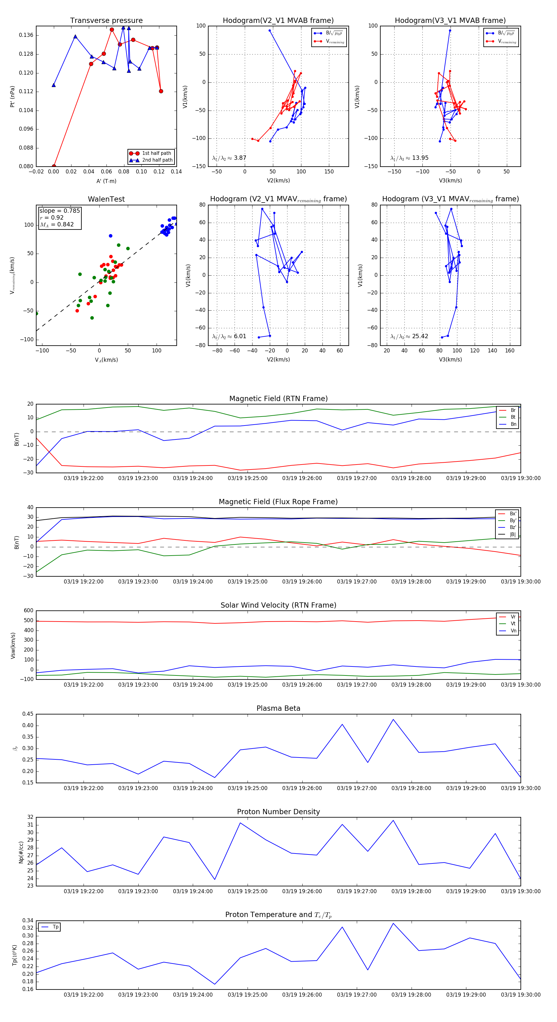
Flux Rope Event 2024-03-19 19:21:08 ~ 2024-03-19 19:30:00 (533 seconds)


plot