HOME   LIST
‹–   –›

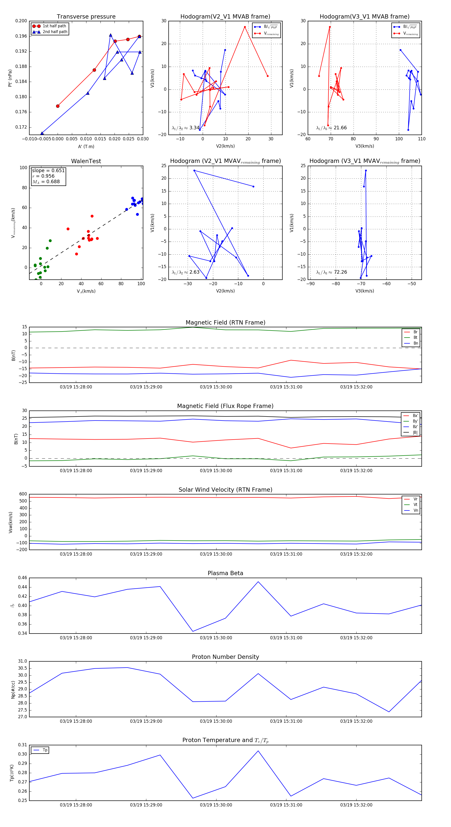
Flux Rope in 2024

Flux Rope Event 2024-03-19 15:27:20 ~ 2024-03-19 15:32:56 (337 seconds)


plot