HOME   LIST
‹–   –›

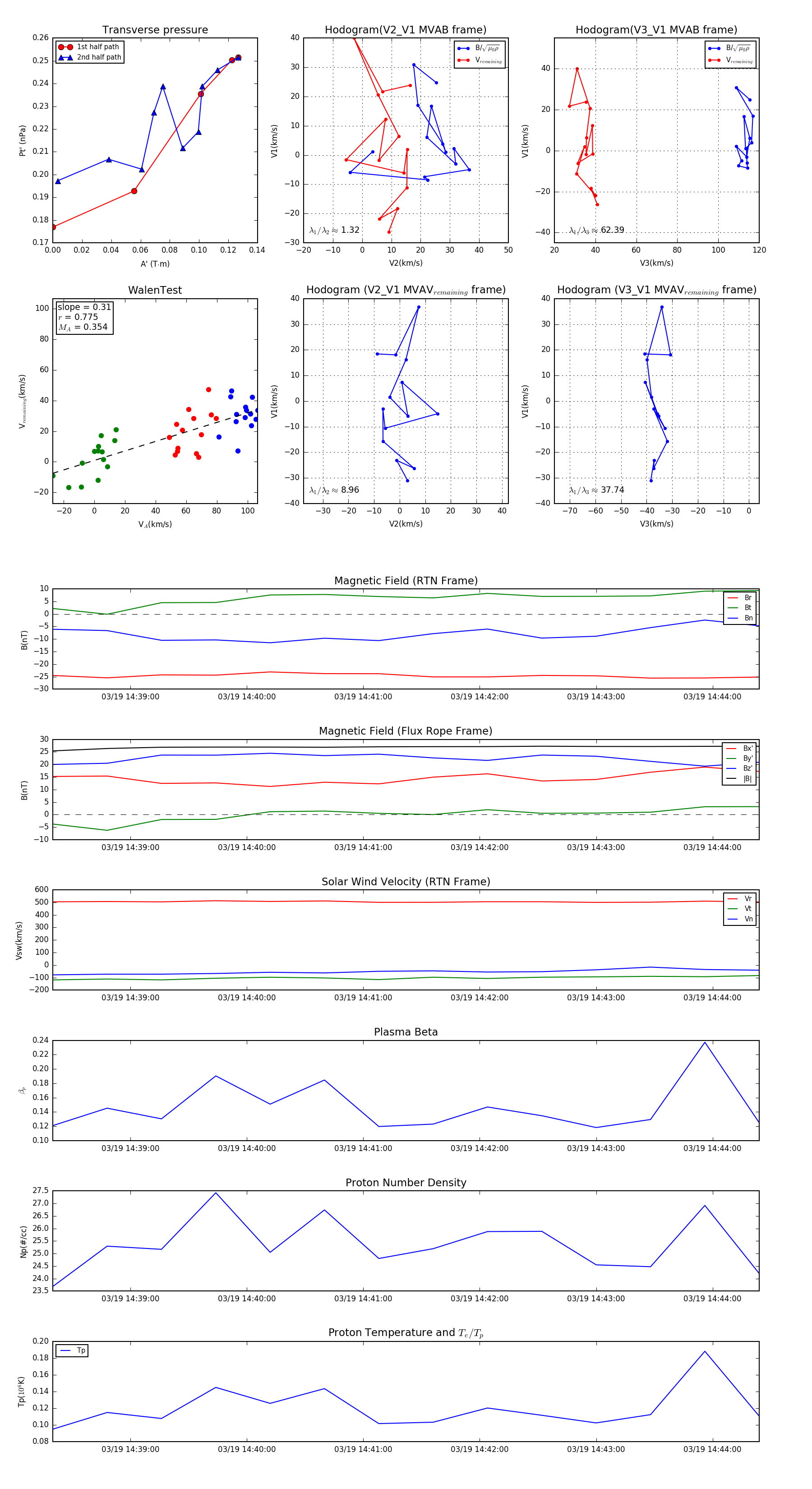
Flux Rope in 2024

Flux Rope Event 2024-03-19 14:38:20 ~ 2024-03-19 14:44:24 (365 seconds)


plot