HOME   LIST
‹–   –›

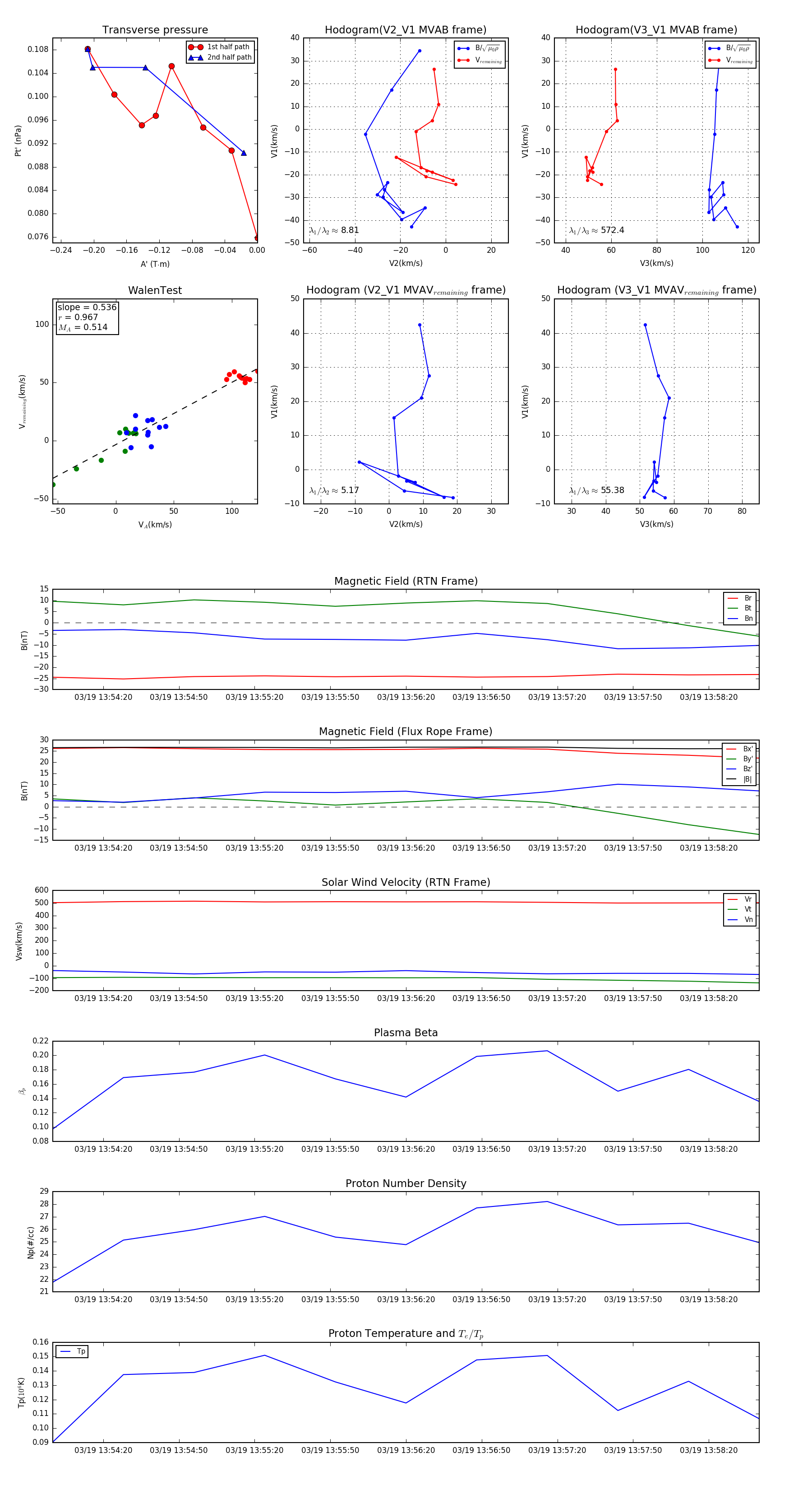
Flux Rope in 2024

Flux Rope Event 2024-03-19 13:54:00 ~ 2024-03-19 13:58:40 (281 seconds)


plot