HOME   LIST
‹–   –›

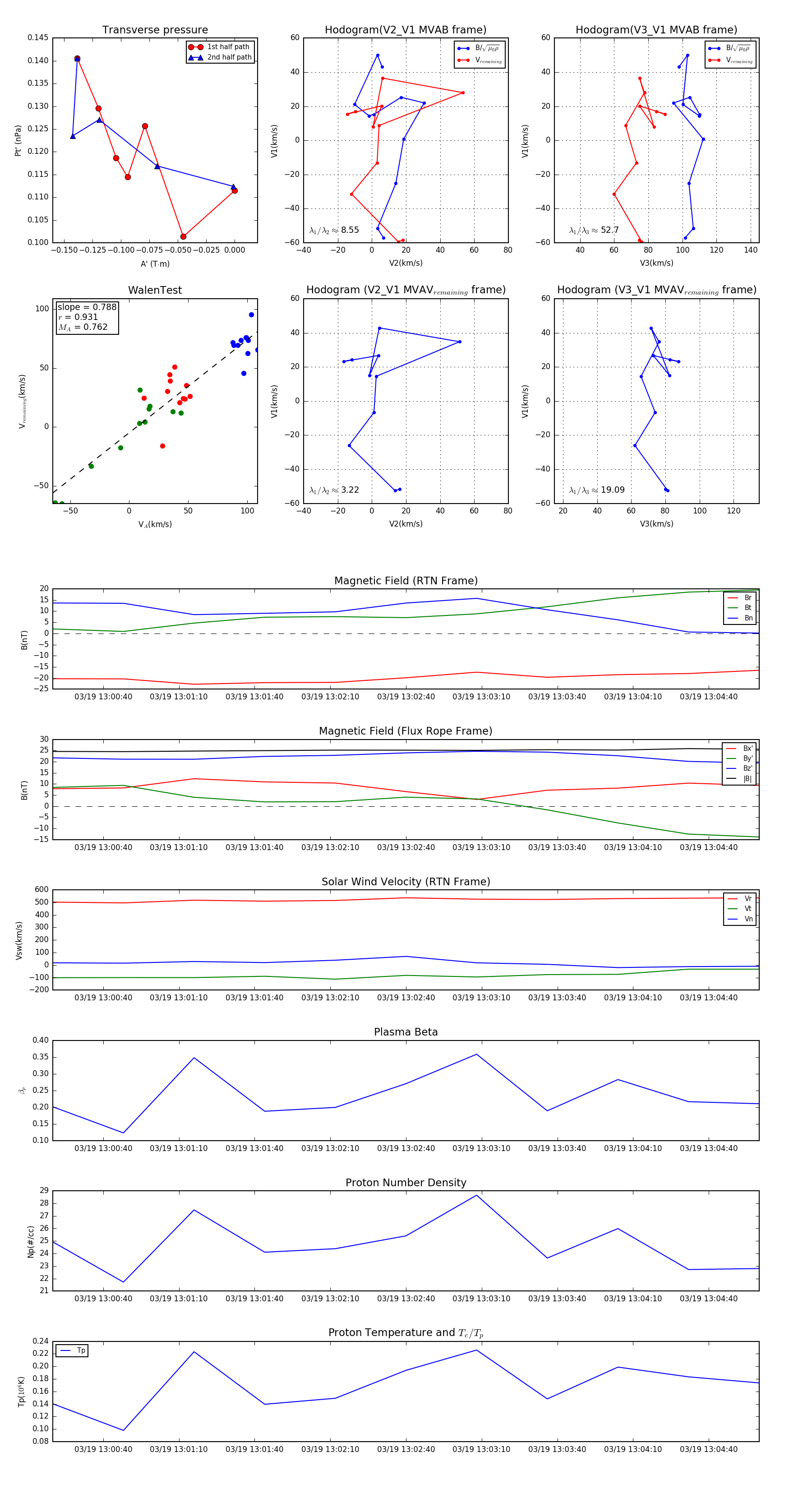
Flux Rope in 2024

Flux Rope Event 2024-03-19 13:00:20 ~ 2024-03-19 13:05:00 (281 seconds)


plot