HOME   LIST
‹–   –›

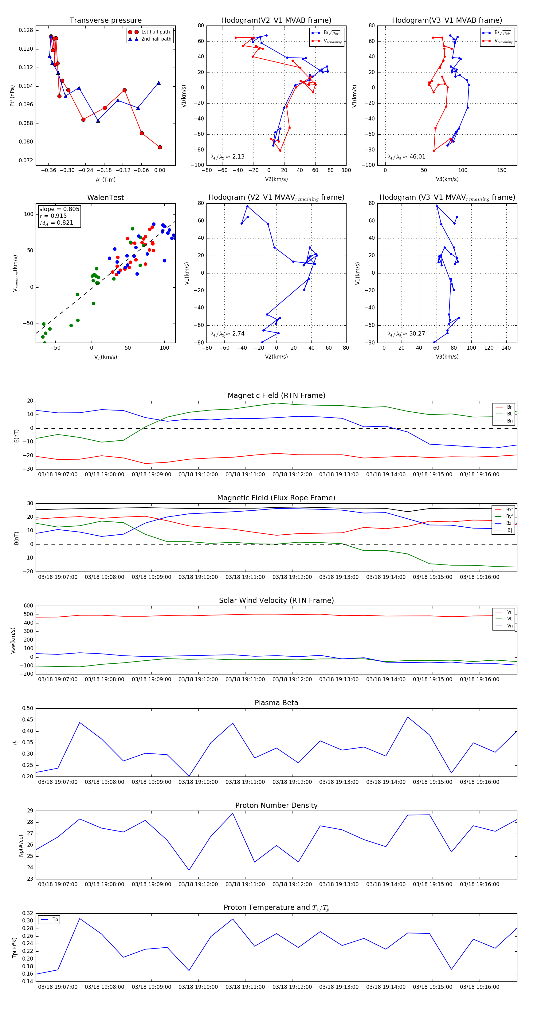
Flux Rope in 2024

Flux Rope Event 2024-03-18 19:06:32 ~ 2024-03-18 19:16:48 (617 seconds)


plot