HOME   LIST
‹–   –›

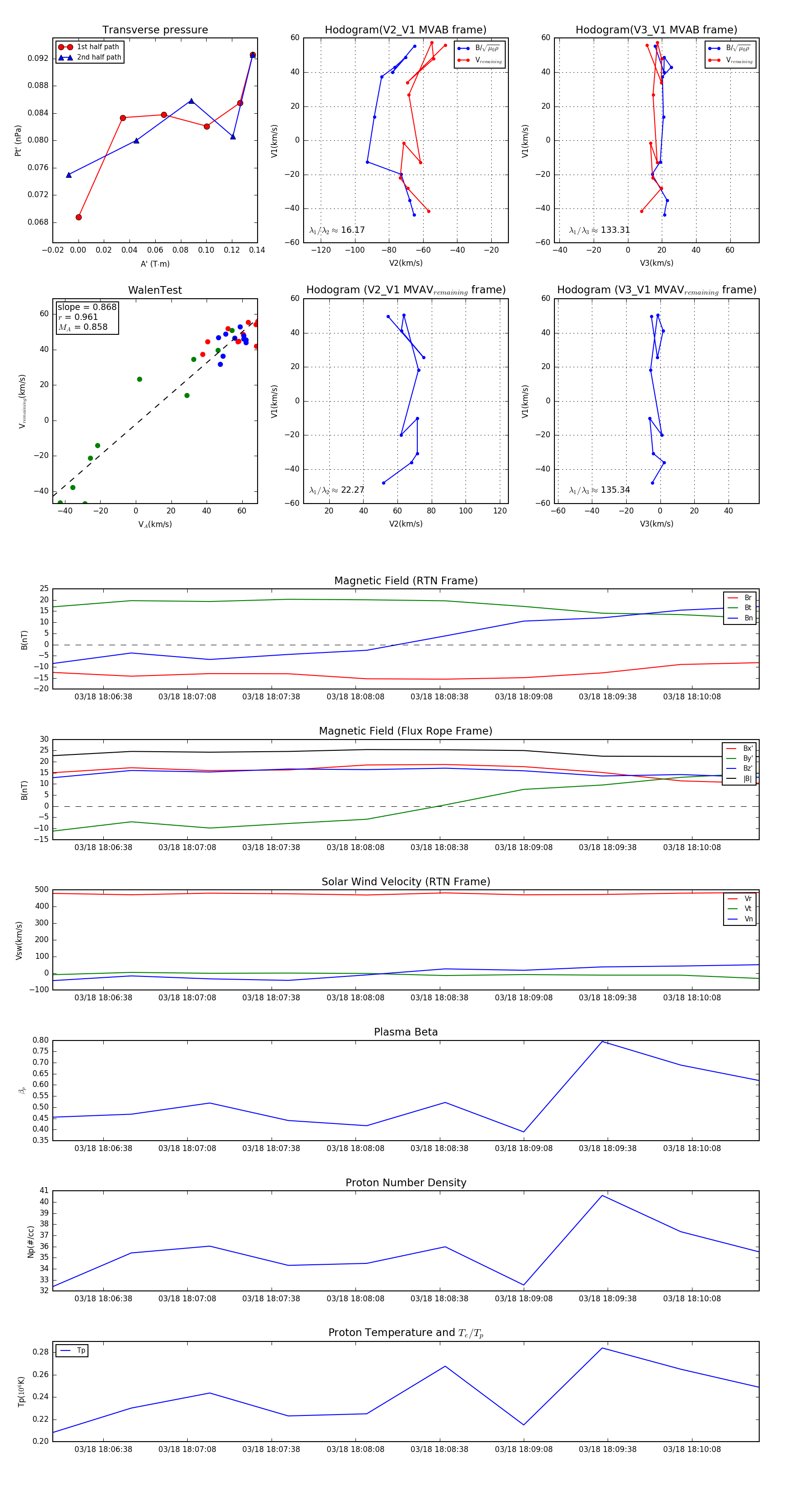
Flux Rope in 2024

Flux Rope Event 2024-03-18 18:06:20 ~ 2024-03-18 18:10:32 (253 seconds)


plot