HOME   LIST
‹–   –›

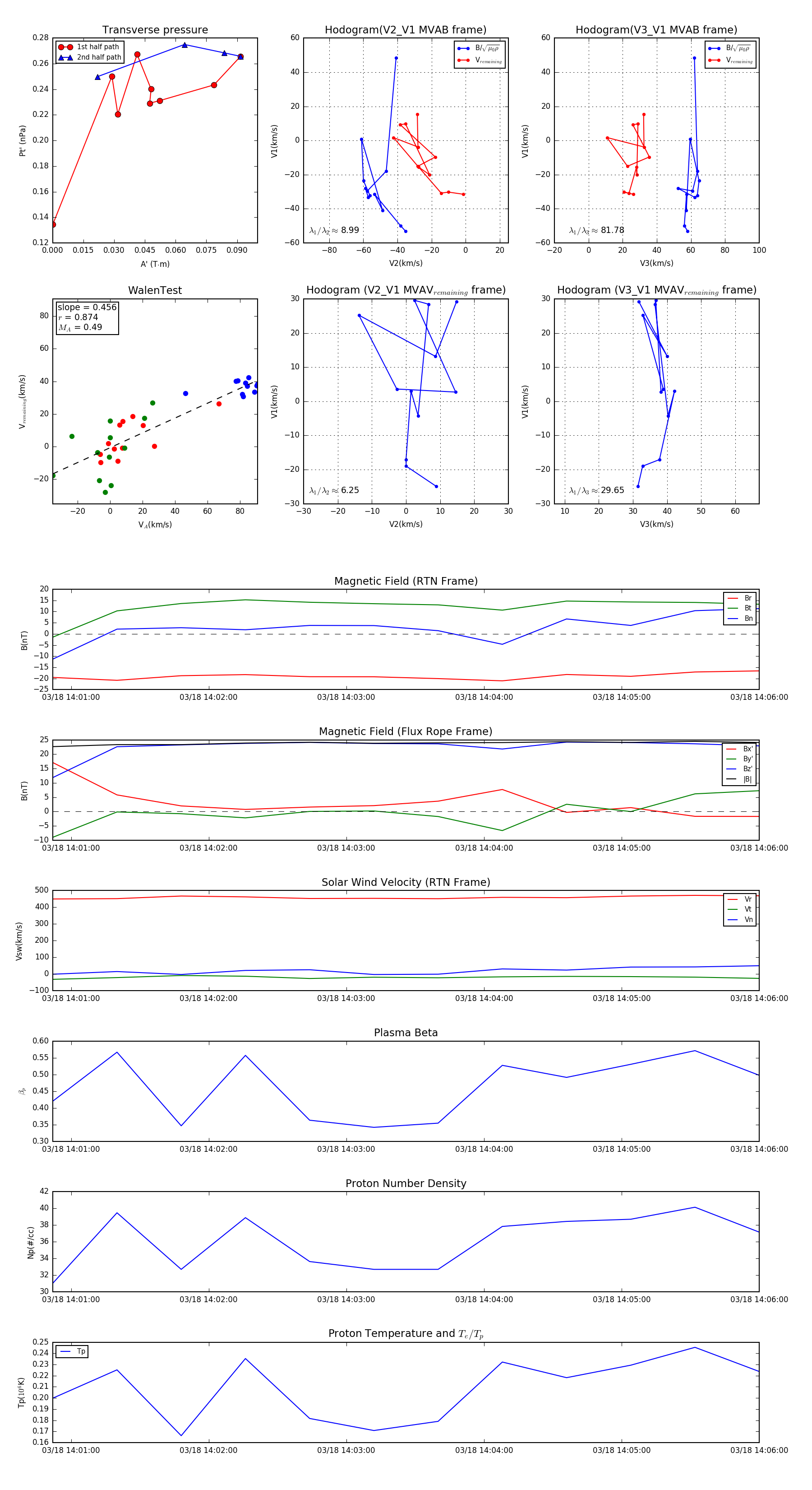
Flux Rope in 2024

Flux Rope Event 2024-03-18 14:00:52 ~ 2024-03-18 14:06:00 (309 seconds)


plot