HOME   LIST
‹–   –›

Flux Rope in 2024

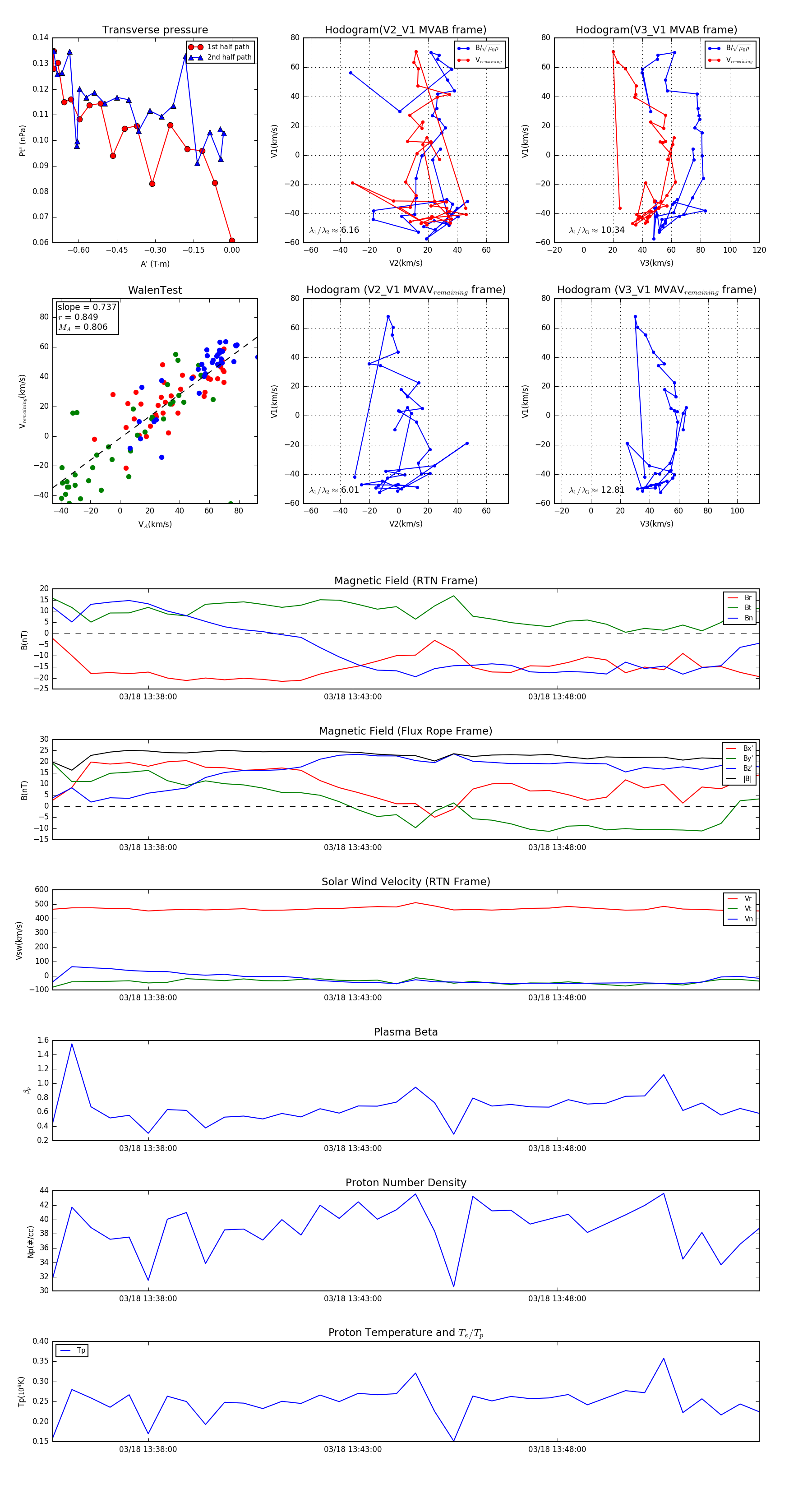
Flux Rope Event 2024-03-18 13:35:40 ~ 2024-03-18 13:52:56 (1037 seconds)


plot