HOME   LIST
‹–   –›

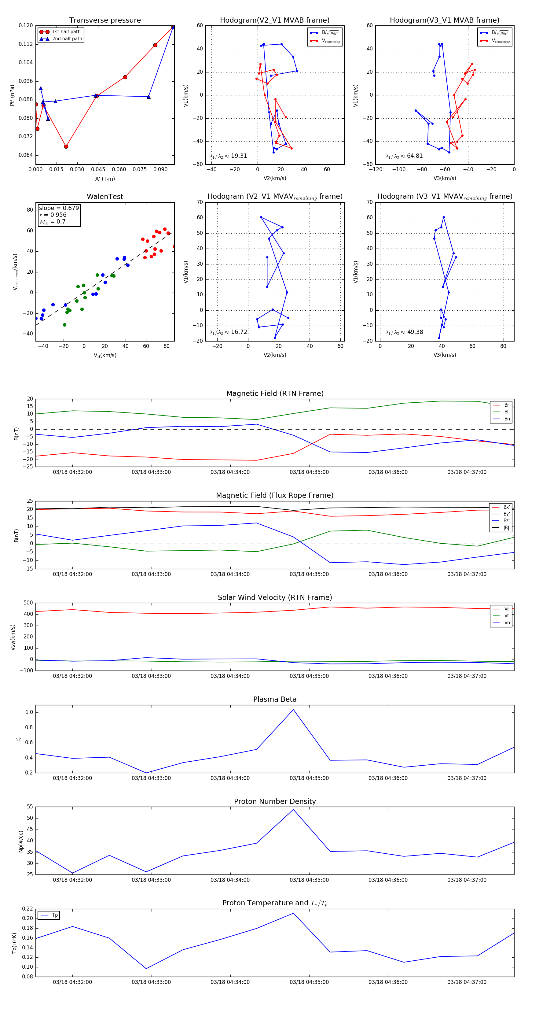
Flux Rope in 2024

Flux Rope Event 2024-03-18 04:31:32 ~ 2024-03-18 04:37:36 (365 seconds)


plot