HOME   LIST
‹–   –›

Flux Rope in 2024

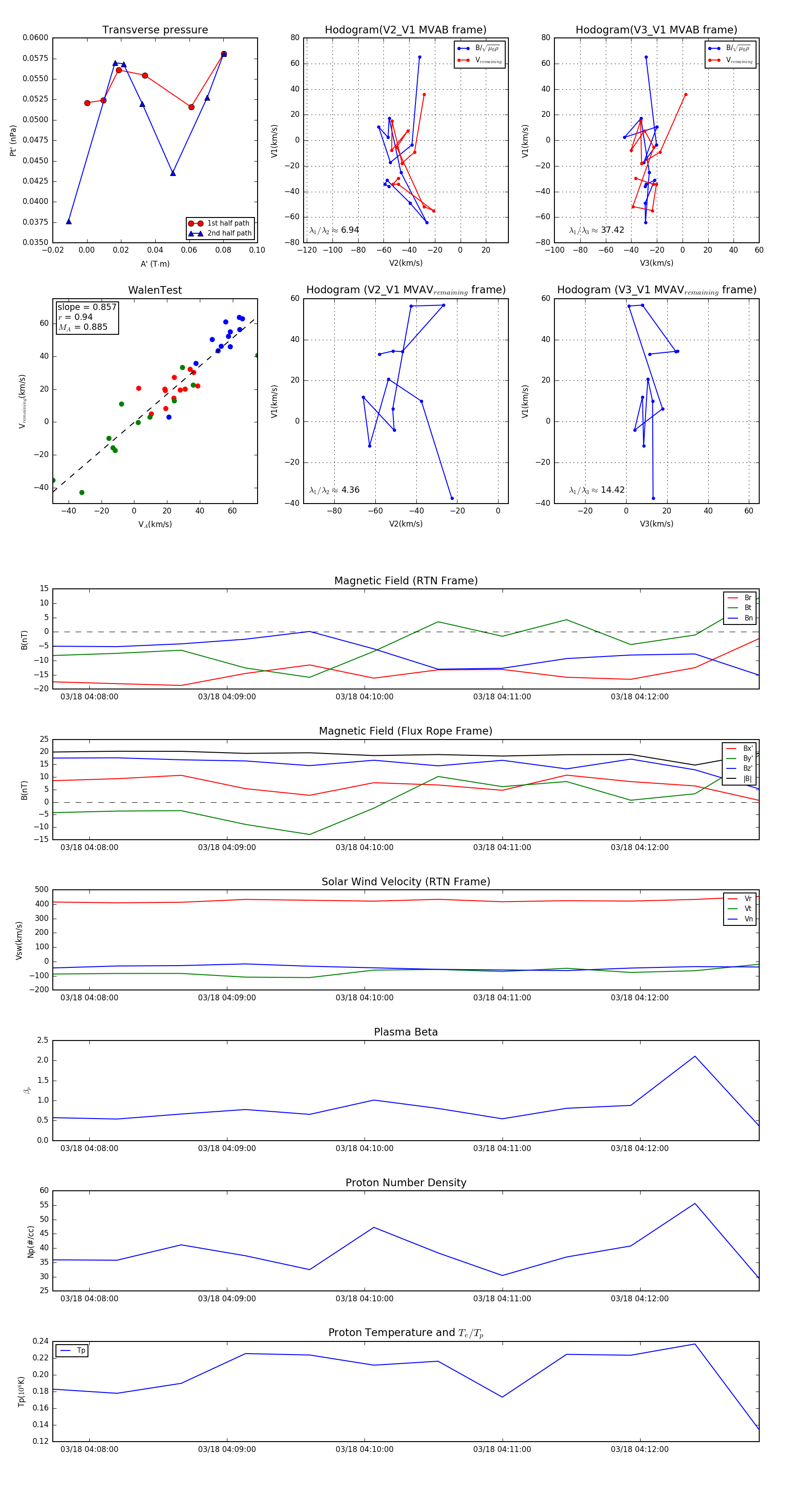
Flux Rope Event 2024-03-18 04:07:44 ~ 2024-03-18 04:12:52 (309 seconds)


plot