HOME   LIST
‹–   –›

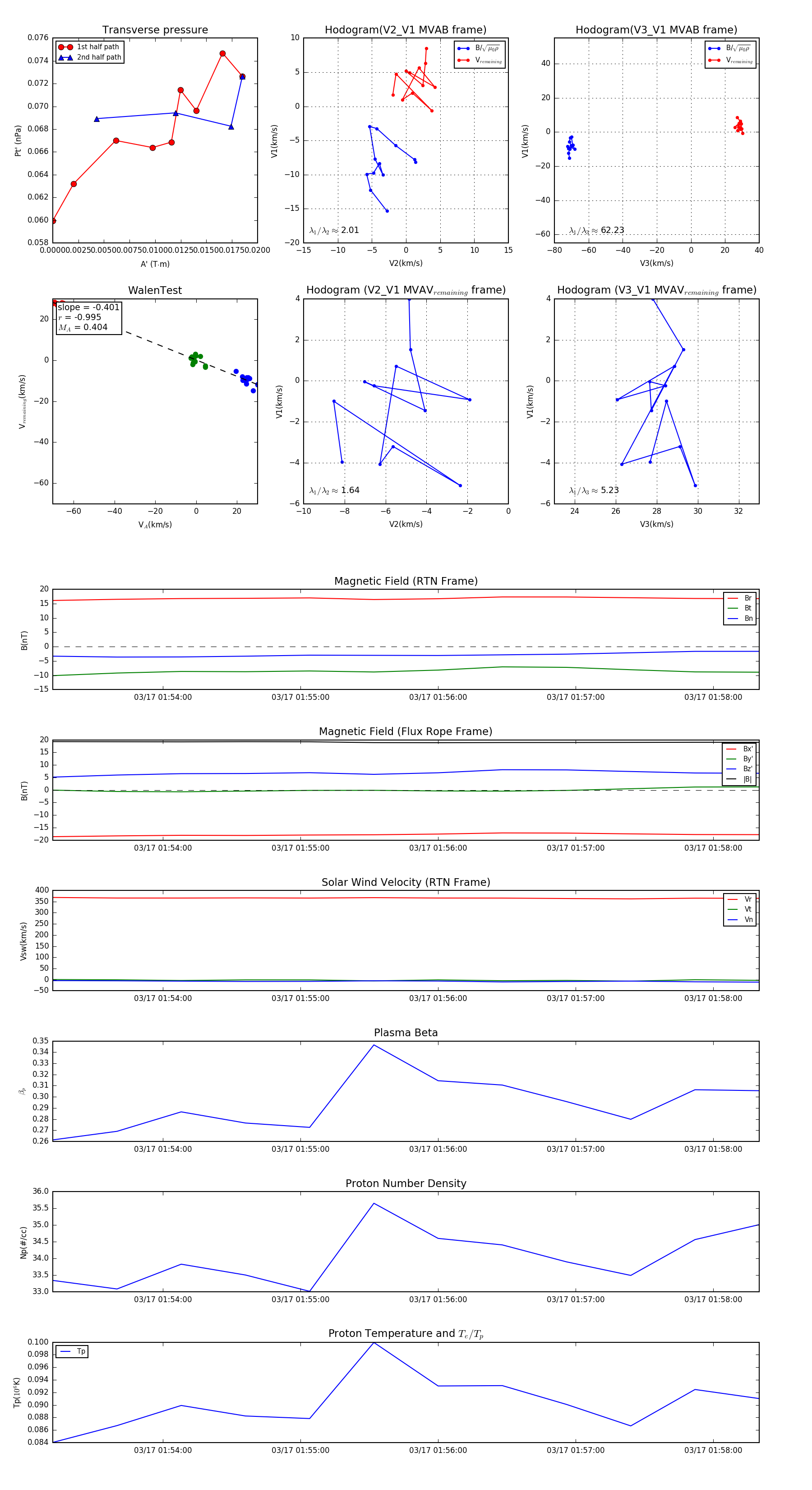
Flux Rope in 2024

Flux Rope Event 2024-03-17 01:53:12 ~ 2024-03-17 01:58:20 (309 seconds)


plot