HOME   LIST
‹–   –›

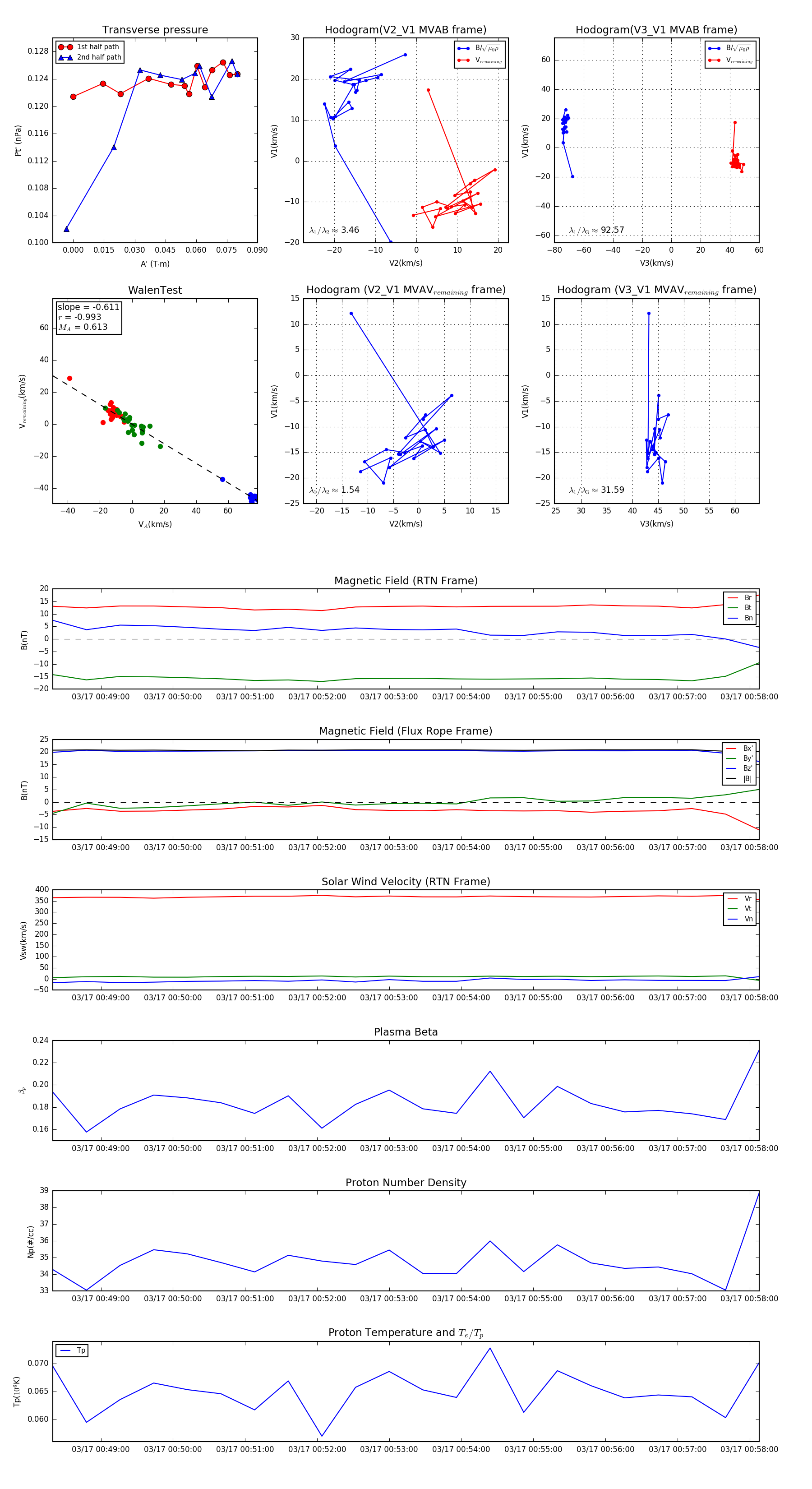
Flux Rope in 2024

Flux Rope Event 2024-03-17 00:48:20 ~ 2024-03-17 00:58:08 (589 seconds)


plot