HOME   LIST
‹–   –›

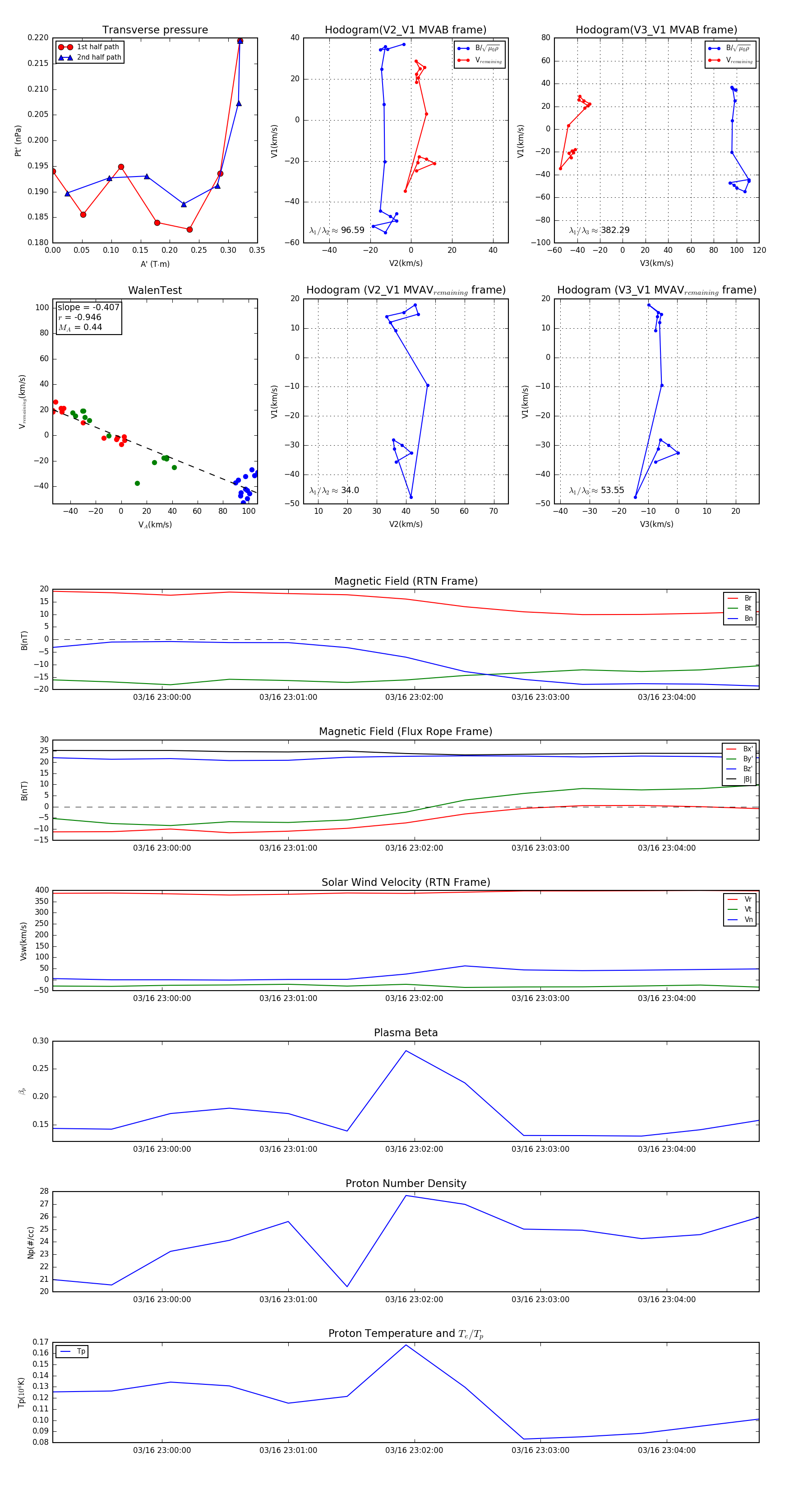
Flux Rope in 2024

Flux Rope Event 2024-03-16 22:59:08 ~ 2024-03-16 23:04:44 (337 seconds)


plot