HOME   LIST
‹–   –›

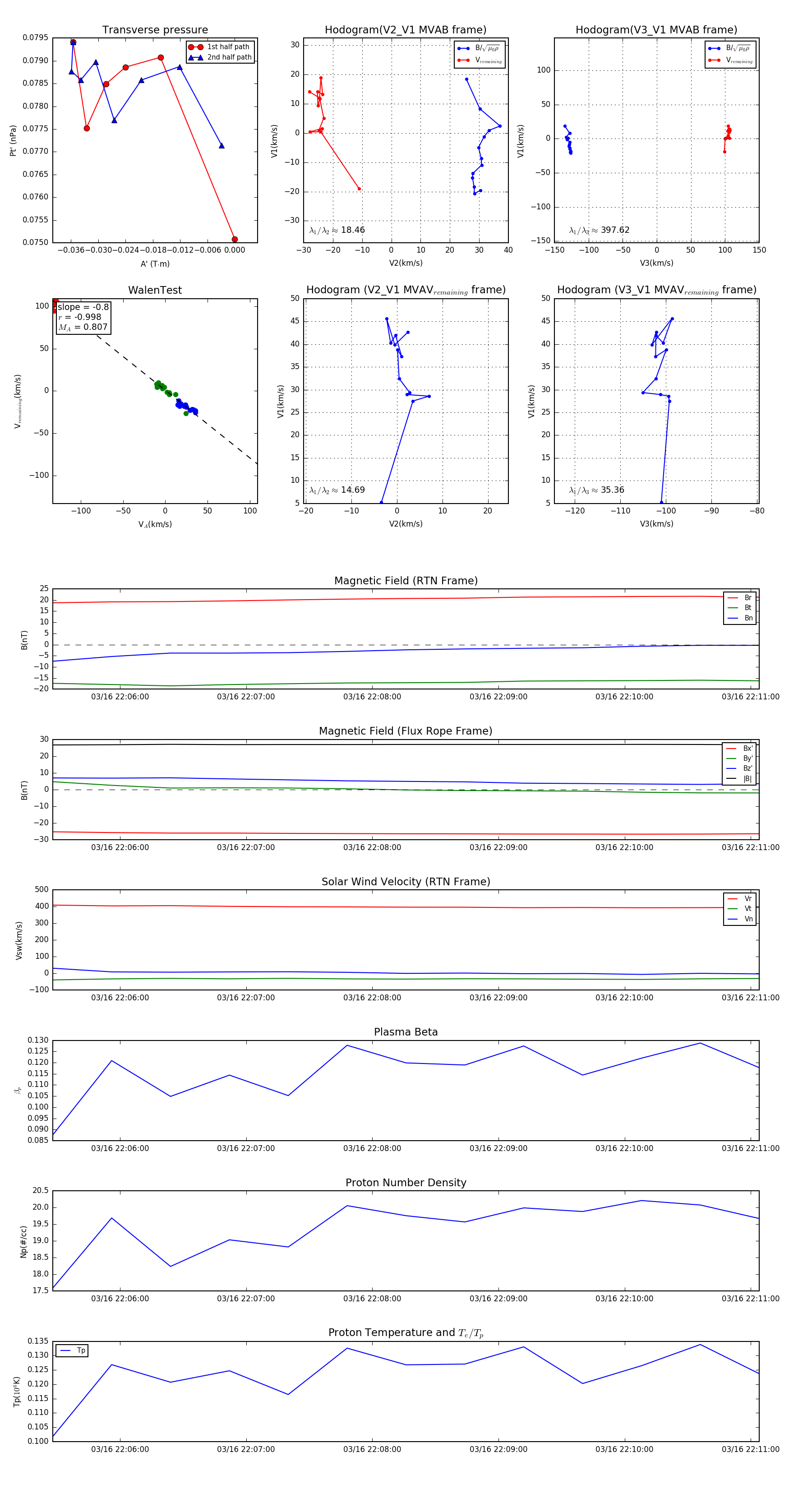
Flux Rope in 2024

Flux Rope Event 2024-03-16 22:05:28 ~ 2024-03-16 22:11:04 (337 seconds)


plot