HOME   LIST
‹–   –›

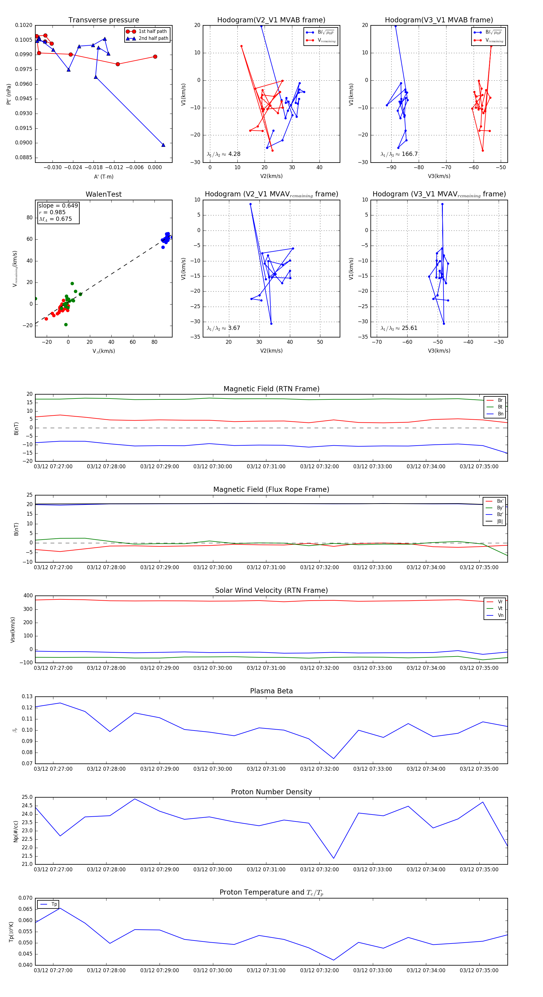
Flux Rope in 2024

Flux Rope Event 2024-03-12 07:26:40 ~ 2024-03-12 07:35:32 (533 seconds)


plot