HOME   LIST
‹–   –›

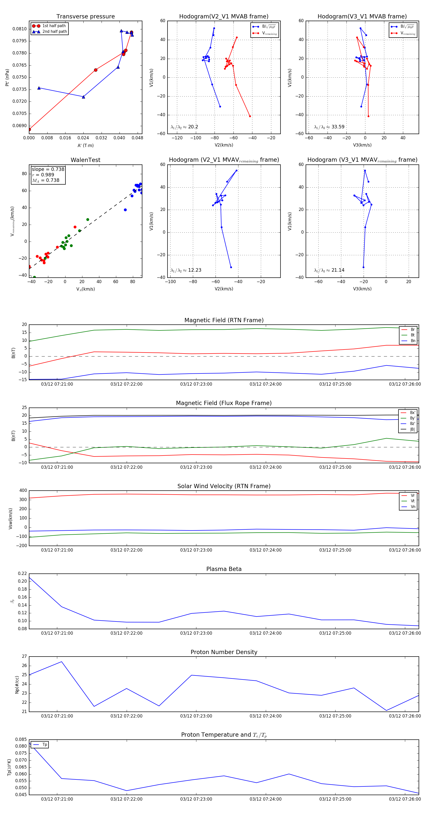
Flux Rope in 2024

Flux Rope Event 2024-03-12 07:20:36 ~ 2024-03-12 07:26:12 (337 seconds)


plot