HOME   LIST
‹–   –›

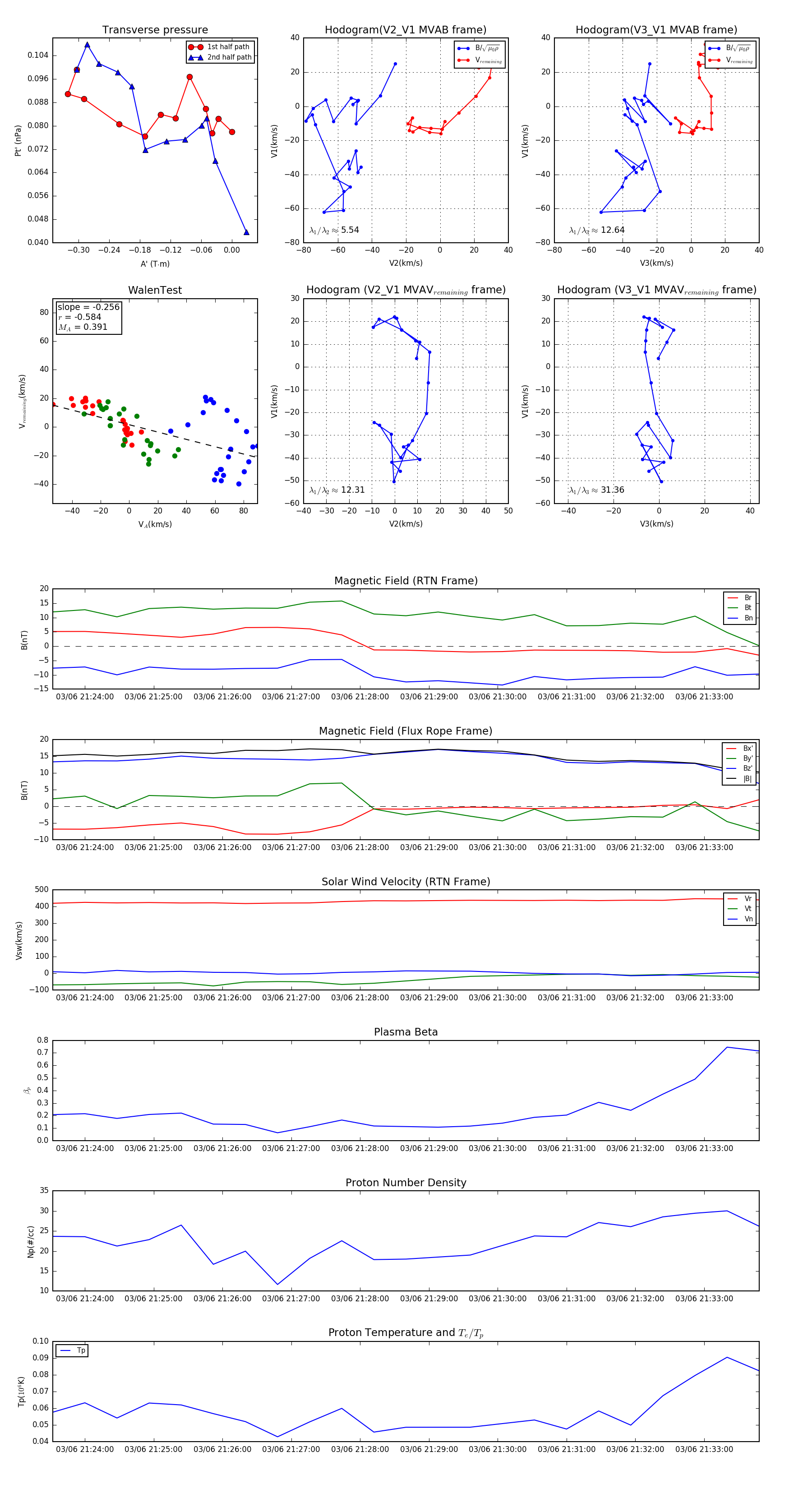
Flux Rope in 2024

Flux Rope Event 2024-03-06 21:23:32 ~ 2024-03-06 21:33:48 (617 seconds)


plot