HOME   LIST
‹–   –›

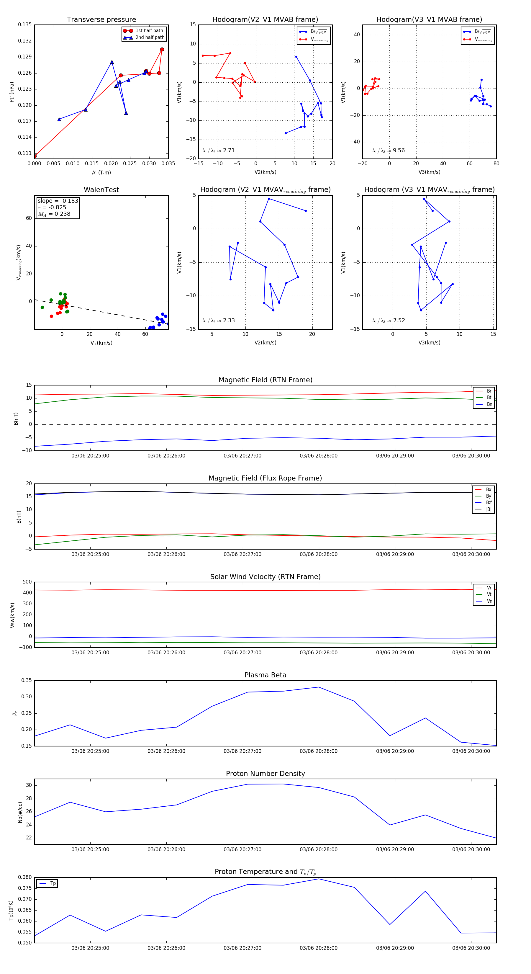
Flux Rope in 2024

Flux Rope Event 2024-03-06 20:24:16 ~ 2024-03-06 20:30:20 (365 seconds)


plot