HOME   LIST
‹–   –›

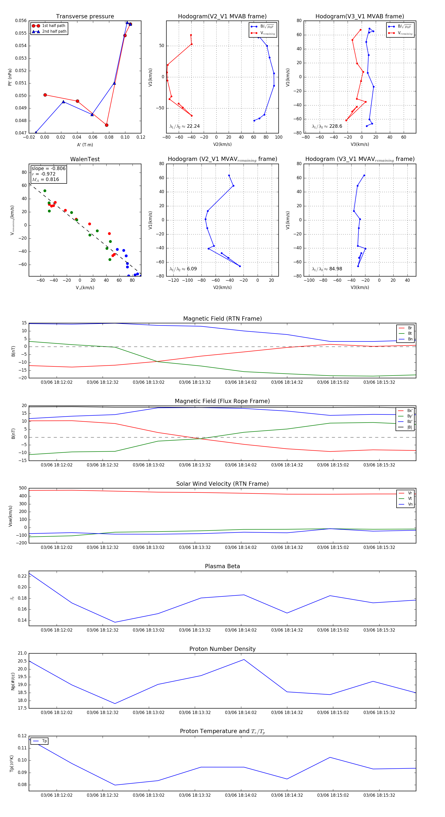
Flux Rope in 2024

Flux Rope Event 2024-03-06 18:11:44 ~ 2024-03-06 18:15:56 (253 seconds)


plot