HOME   LIST
‹–   –›

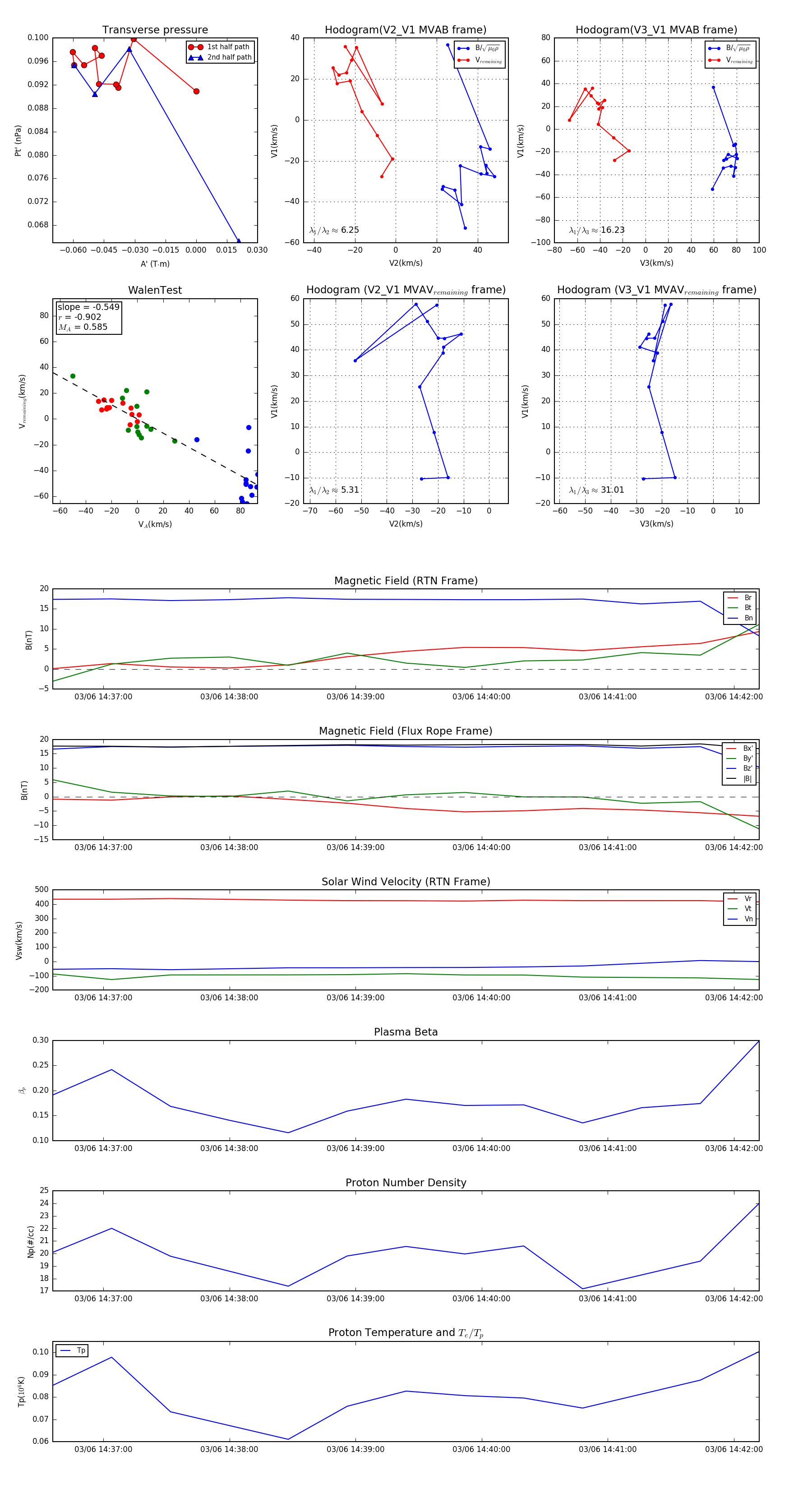
Flux Rope in 2024

Flux Rope Event 2024-03-06 14:36:36 ~ 2024-03-06 14:42:12 (337 seconds)


plot