HOME   LIST
‹–   –›

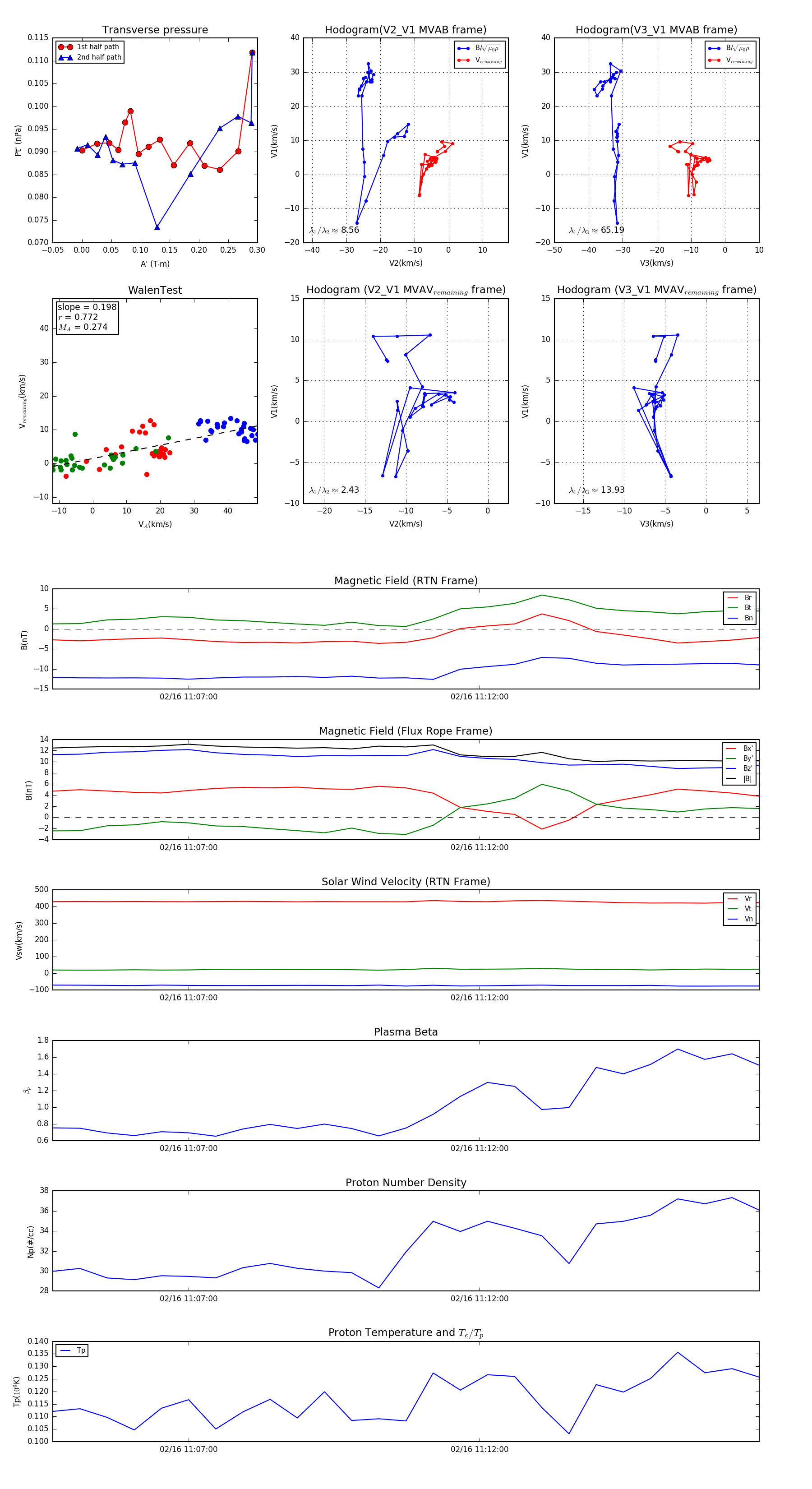
Flux Rope in 2024

Flux Rope Event 2024-02-16 11:04:40 ~ 2024-02-16 11:16:48 (729 seconds)


plot