HOME   LIST
‹–   –›

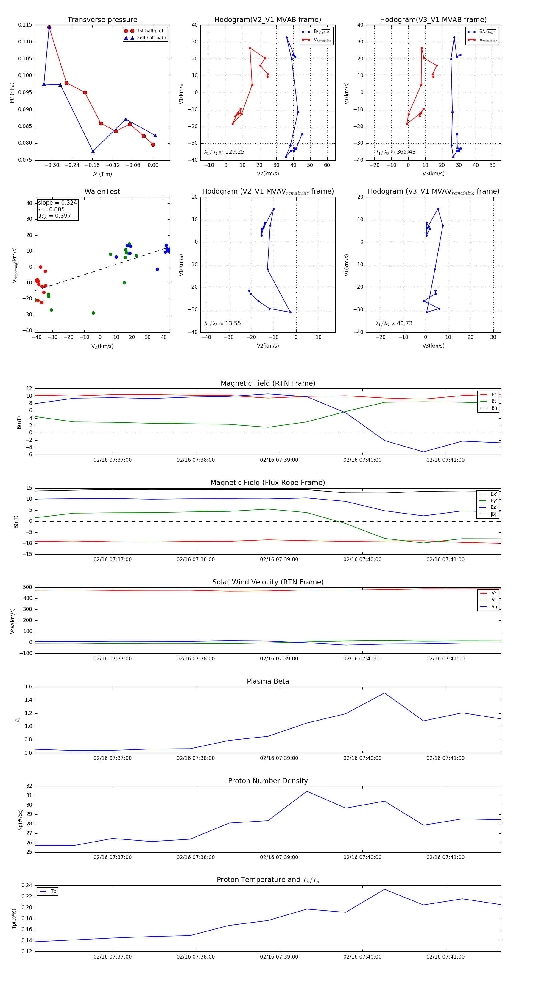
Flux Rope in 2024

Flux Rope Event 2024-02-16 07:36:04 ~ 2024-02-16 07:41:40 (337 seconds)


plot