HOME   LIST
‹–   –›

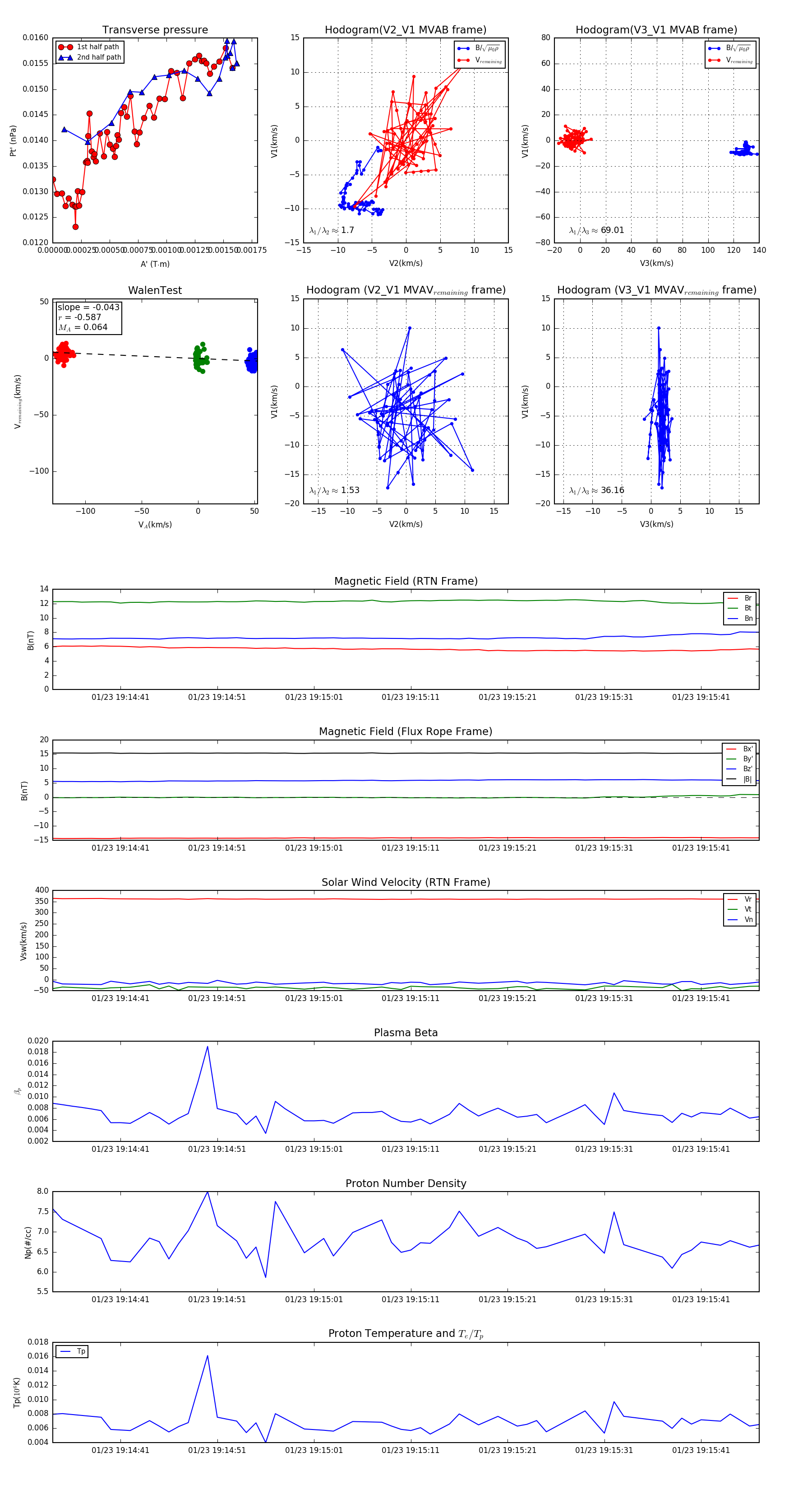
Flux Rope in 2024

Flux Rope Event 2024-01-23 19:14:34 ~ 2024-01-23 19:15:47 (74 seconds)


plot