HOME   LIST
‹–   –›

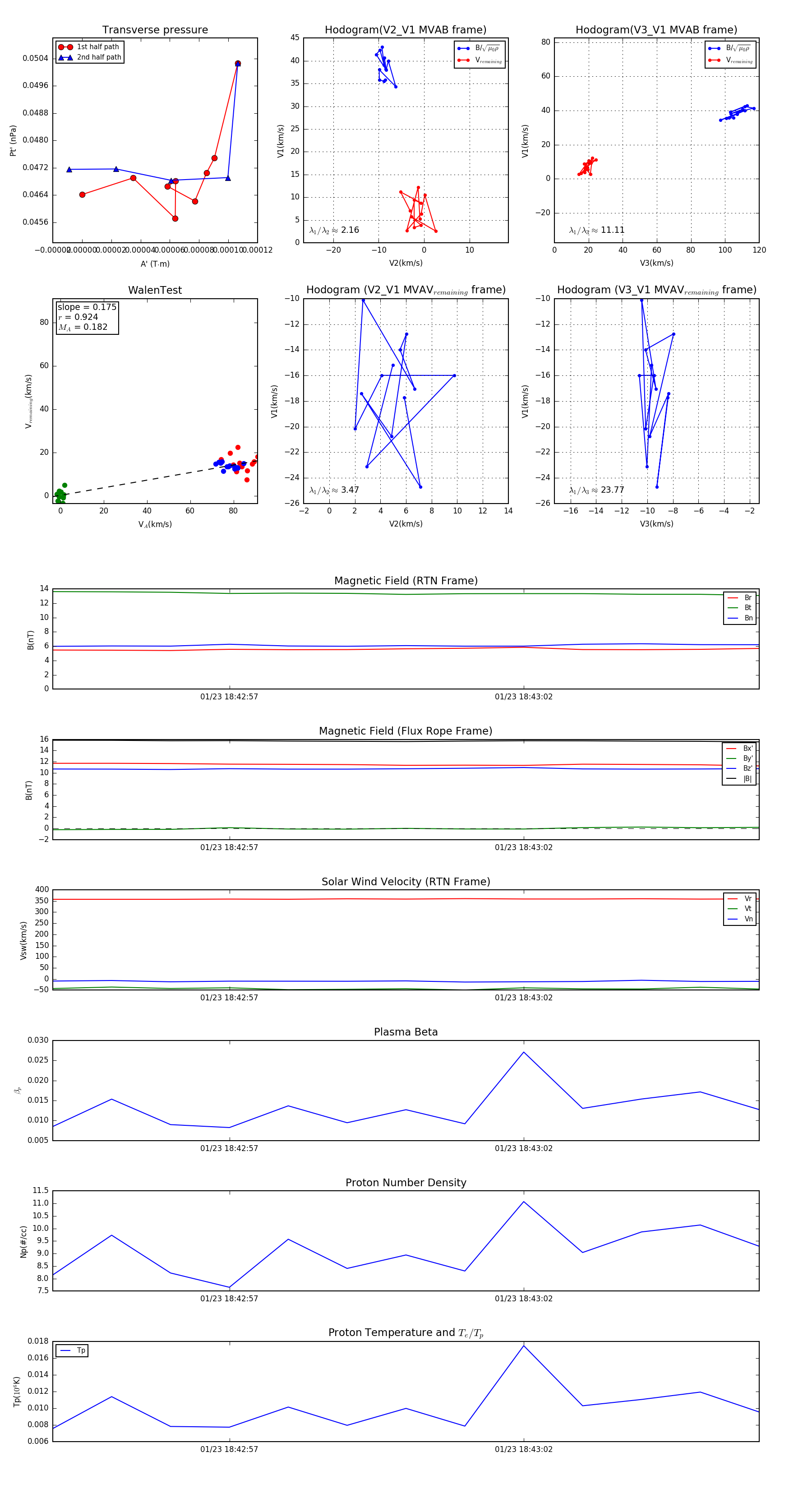
Flux Rope in 2024

Flux Rope Event 2024-01-23 18:42:54 ~ 2024-01-23 18:43:06 (13 seconds)


plot