HOME   LIST
‹–   –›

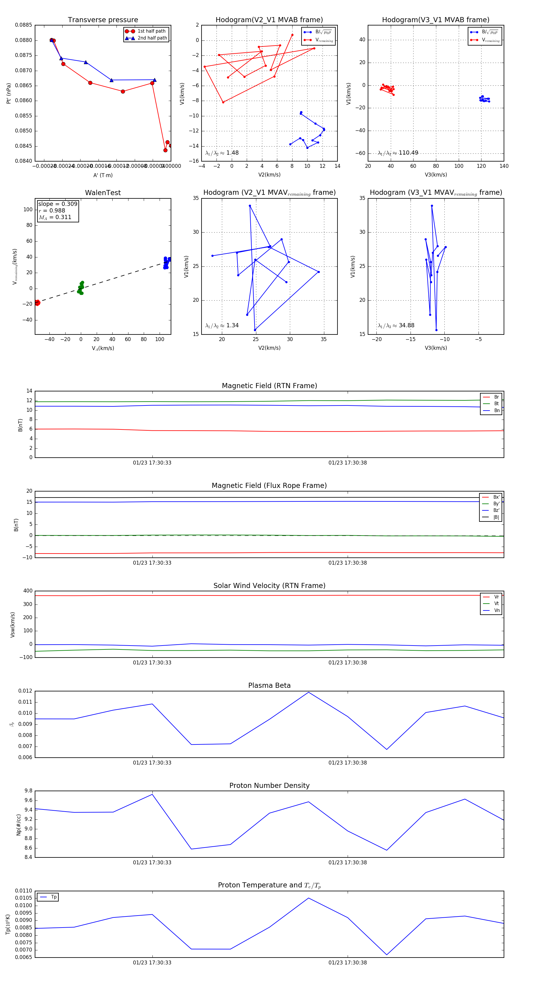
Flux Rope in 2024

Flux Rope Event 2024-01-23 17:30:30 ~ 2024-01-23 17:30:42 (13 seconds)


plot