HOME   LIST
‹–   –›

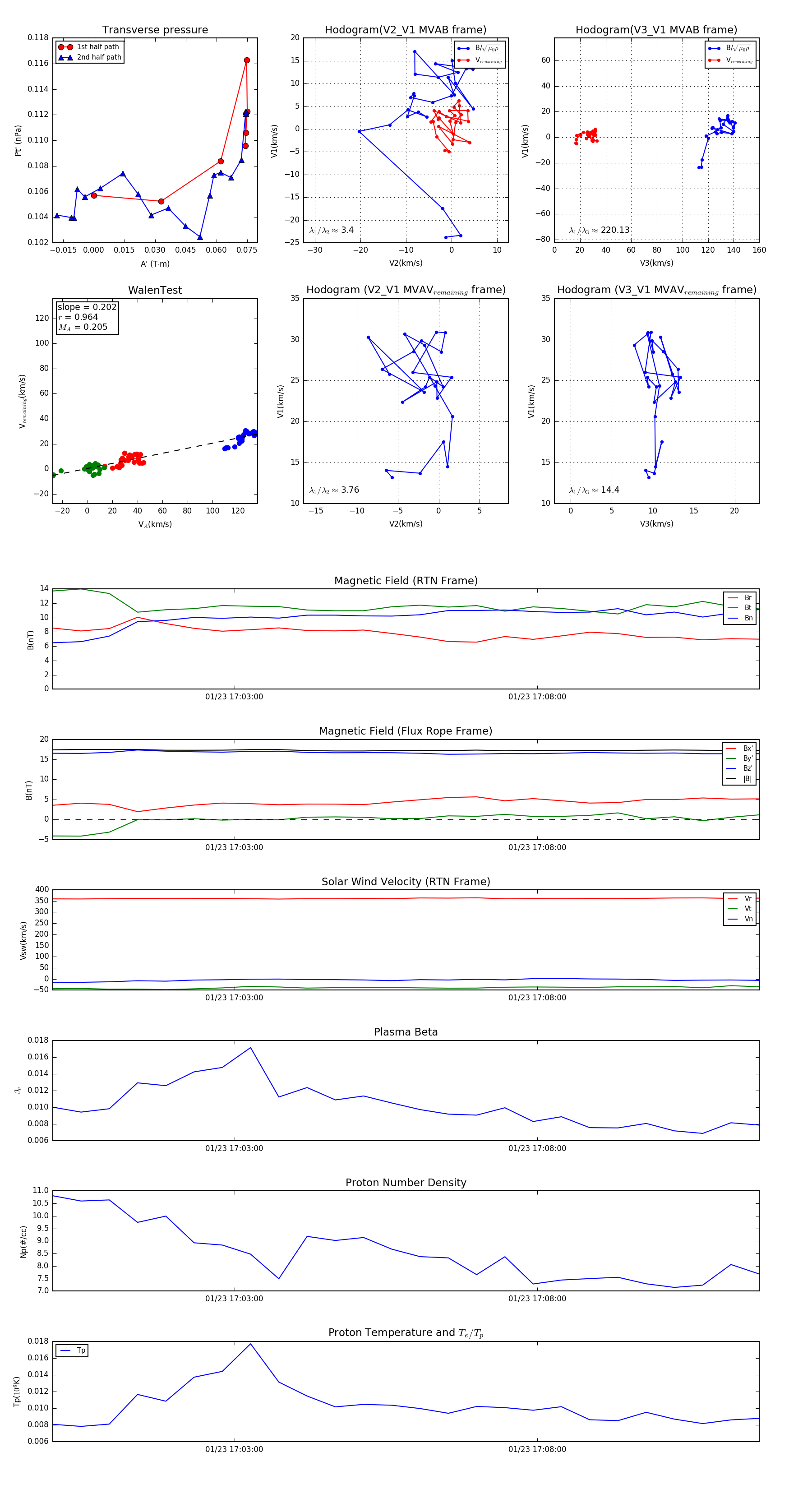
Flux Rope in 2024

Flux Rope Event 2024-01-23 17:00:00 ~ 2024-01-23 17:11:40 (701 seconds)


plot