HOME   LIST
‹–   –›

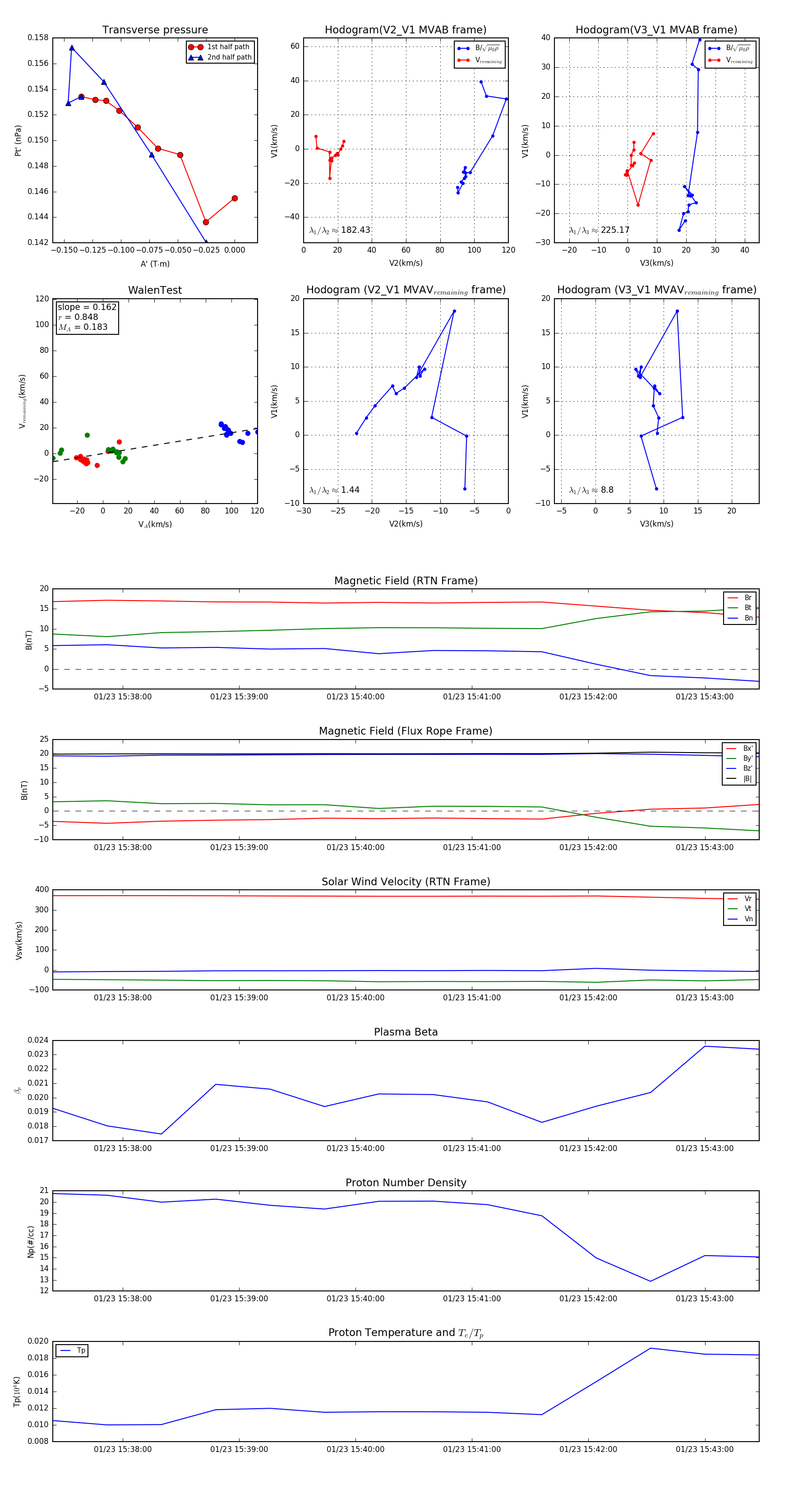
Flux Rope in 2024

Flux Rope Event 2024-01-23 15:37:24 ~ 2024-01-23 15:43:28 (365 seconds)


plot