HOME   LIST
‹–   –›

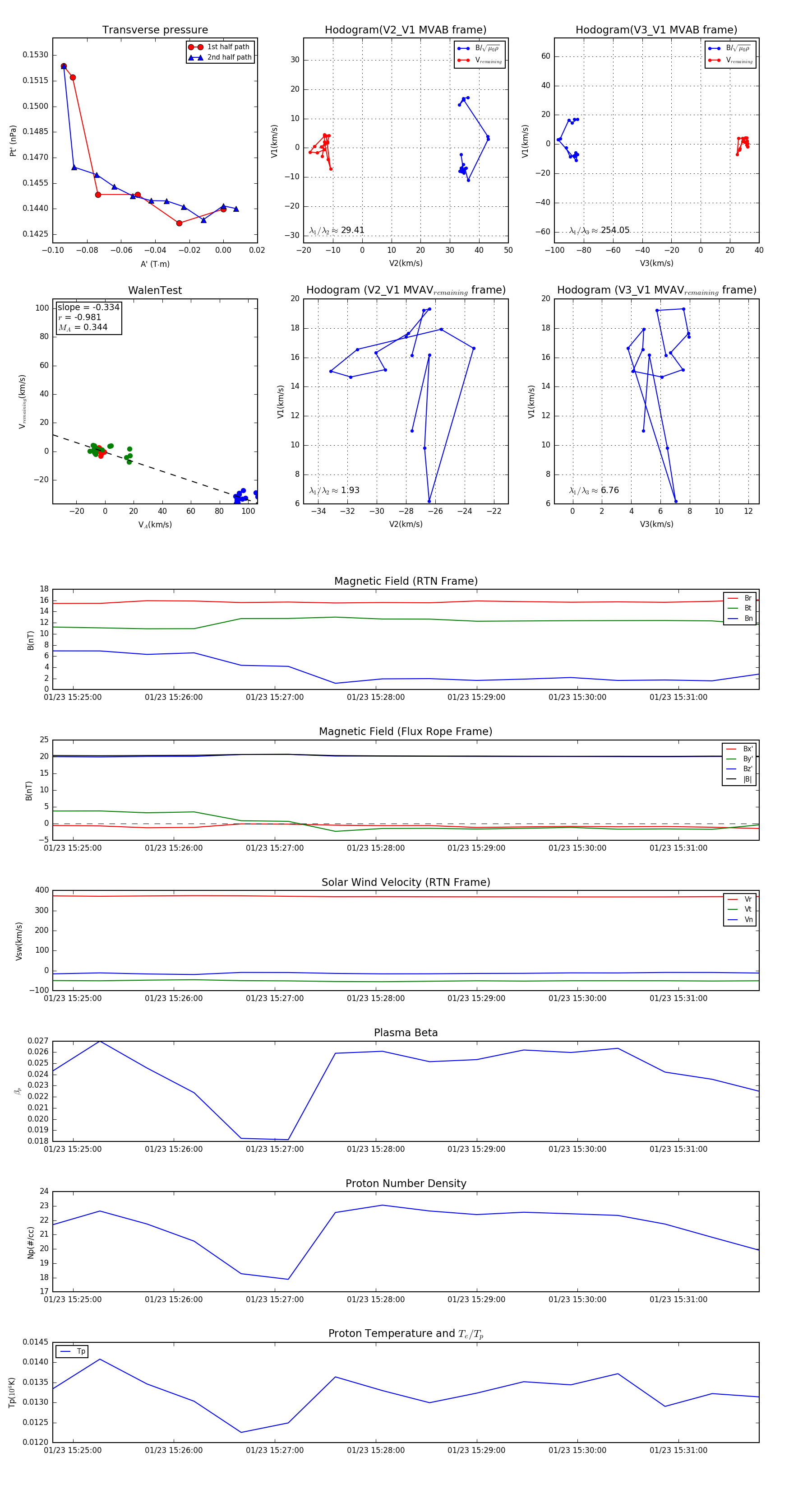
Flux Rope in 2024

Flux Rope Event 2024-01-23 15:24:48 ~ 2024-01-23 15:31:48 (421 seconds)


plot