HOME   LIST
‹–   –›

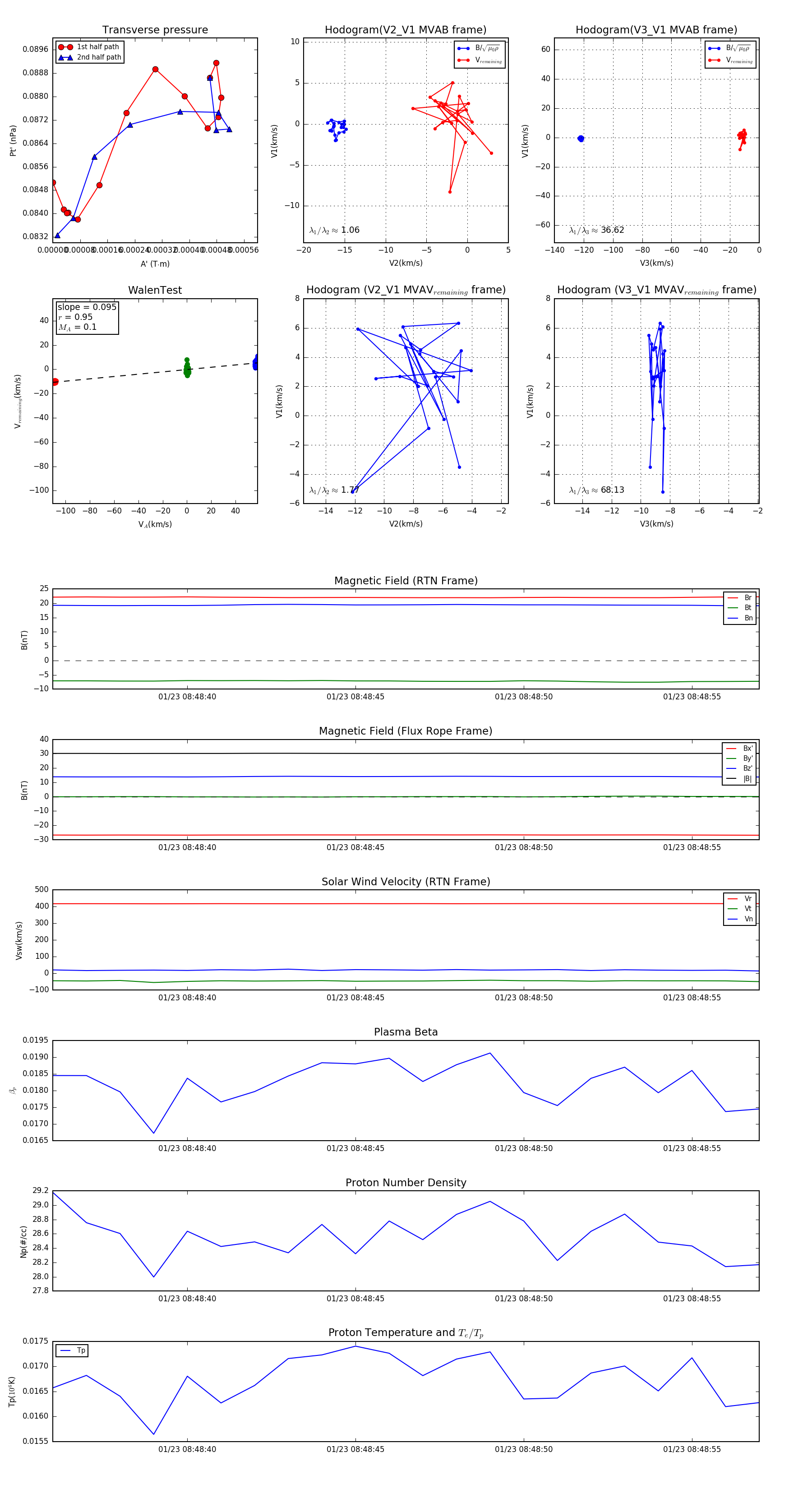
Flux Rope in 2024

Flux Rope Event 2024-01-23 08:48:36 ~ 2024-01-23 08:48:57 (22 seconds)


plot